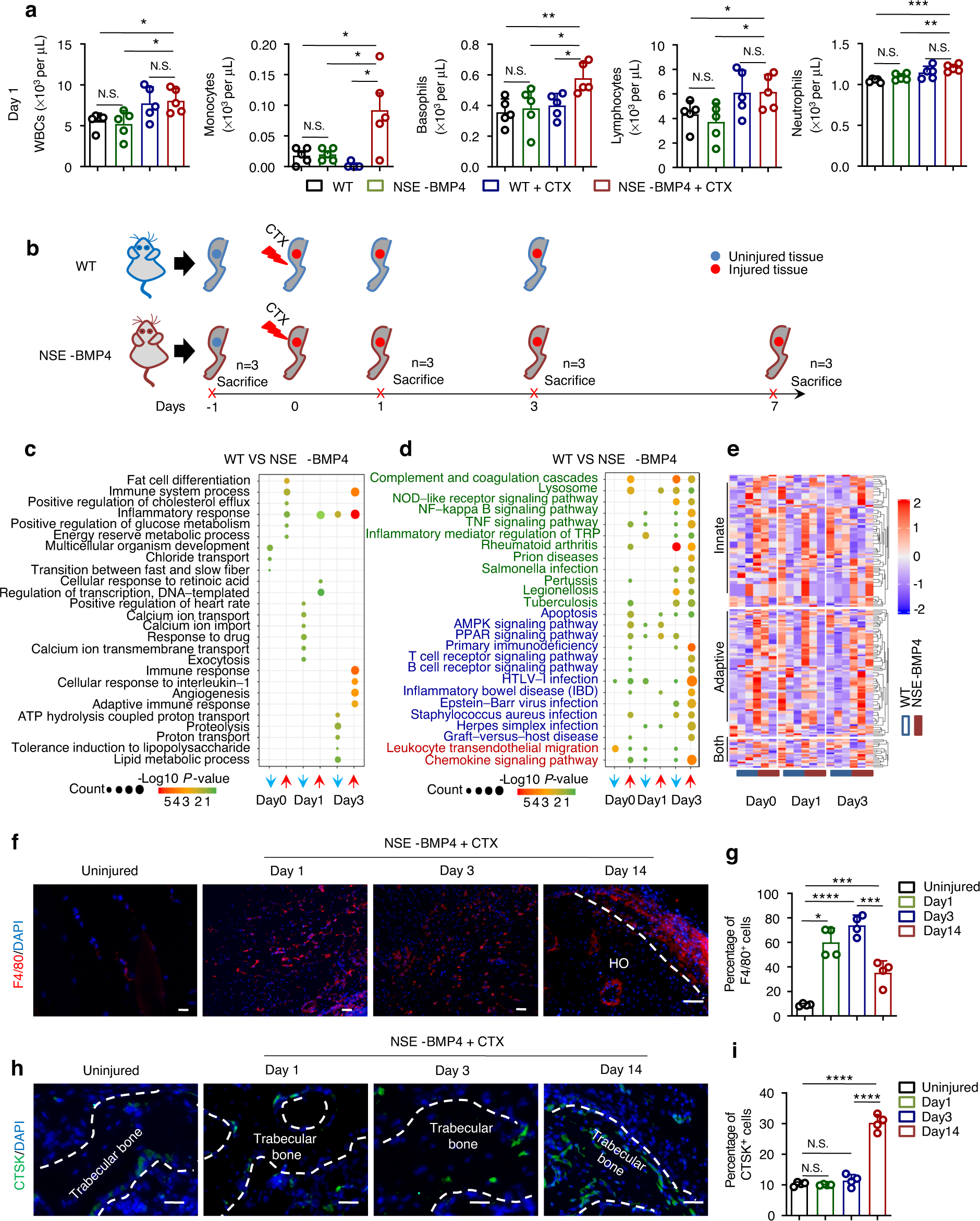
Fig. 2

The injury-induced inflammatory response at the site of injury triggers HO but not bone loss at 1 dpi. a White blood cells (WBCs), monocytes, basophils, lymphocytes, and neutrophils in the peripheral blood of six- to eight-week-old WT and NSE-BMP4 mice at 1 day after injury. (n = 4-5 per group). Data are presented as the mean ± s.d. of biological replicates. *P < 0.05, **P < 0.01, ***P < 0.001 (unpaired two-tailed t test). b Schematic outline of the study design depicting the workflow of target tissue collection at different time points for RNA-seq. c GO enrichment analysis of differentially expressed genes (DEGs) in the tibial muscle of the NSE-BMP4 mice (n = 3 per group). Enrichment analysis of immune cell genes in the NSE-BMP4 mice, presented in a KEGG pathway dot plot (d) and heatmap (e) (n = 3 per group). IF staining images (f) and statistical analysis (g) of F4/80+ macrophages in HO lesions after CTX injury. The white dotted line outlines the region of mature HO. Scale bar, 200 μm (n = 3 per group, n = 3 ROI/mouse). Data are presented as the mean ± s.d. of biological replicates. *P < 0.05, ***P < 0.001, ****P < 0.000 1. N.S. indicates no significance (unpaired two-tailed t test). Immunostaining images (h) and statistical analysis (i) of CTSK+ osteoclasts in bone from the NSE-BMP4 mice after CTX injury. The white dotted line outlines the region of CTSK+ cells. Scale bar, 200 μm (n = 3 per group, n = 3 ROI/mouse). Data are presented as the mean ± s.d. of biological replicates. ****P < 0.000 1. N.S. indicates no significance (unpaired two-tailed t test)