Fig. 10

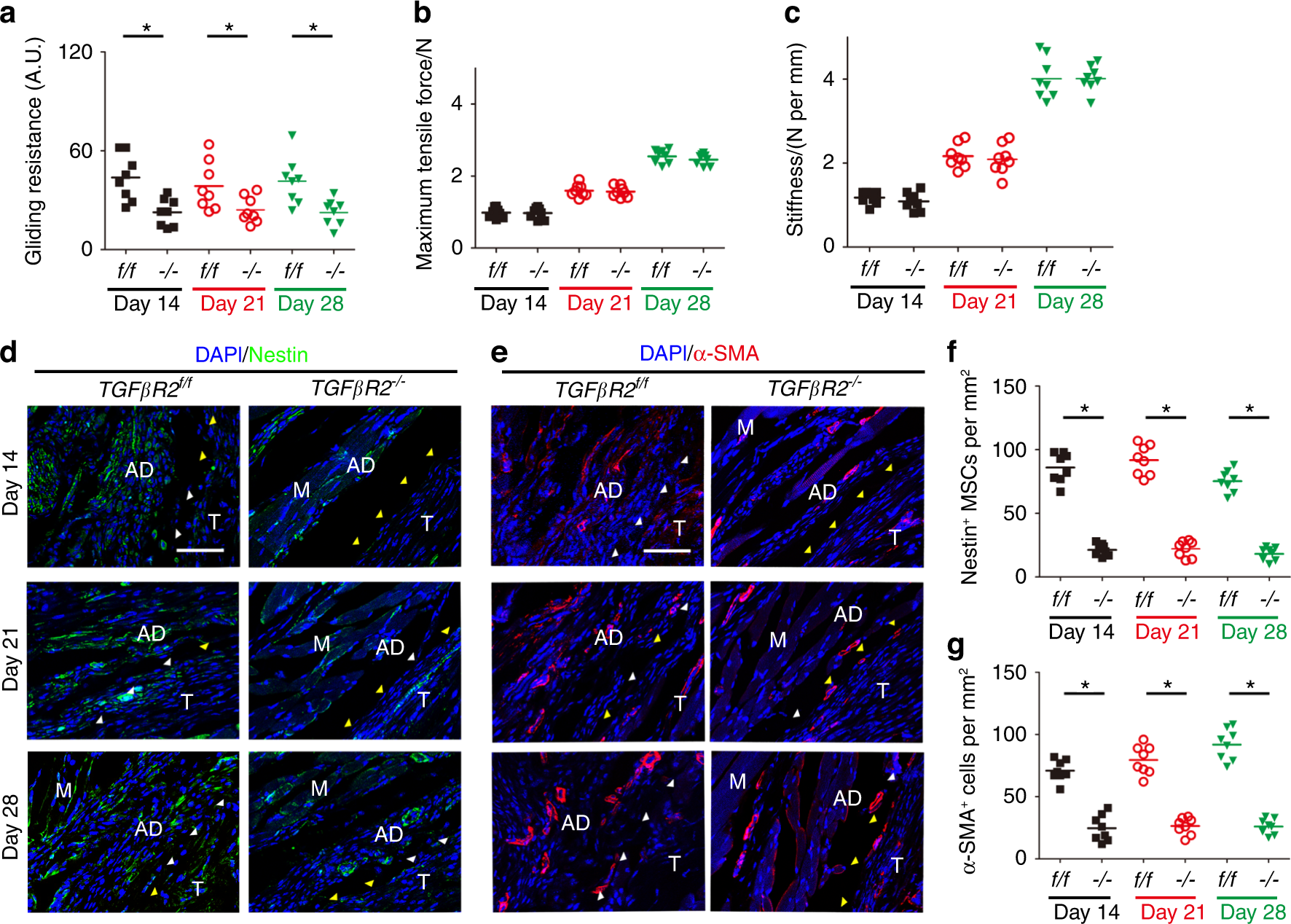
Deletion of TGFβR2 in Nestin+ cells reduces Nestin+ and α-SMA+ cells in PAF tissues. Quantitative analysis of the gliding resistance (a), maximum tensile force (b), and stiffness (c) of repaired tendons in Nestin-cre ERT2::TGFβR2flox/flox mice (TGFβR2–/–). Immunofluorescence staining of Nestin+ (green) cells (d) and their number (f) at 14 days, 21 days, and 28 days per PAF tissue area (mm2). Immunofluorescence staining of α-SMA+ (red) cells (e) and their number (g) at 14 days, 21 days, and 28 days per PAF tissue area (mm2). Yellow arrowheads indicate the space between the tendon and surrounding tissues. White arrowheads indicate the space occupied by adhesion tissues. Blue indicates DAPI staining of nuclei. Scale bar, 200 μm. B, bone; D, day; M, muscle; R, repaired site; T, tendon. * indicates P < 0.05