Fig. 4

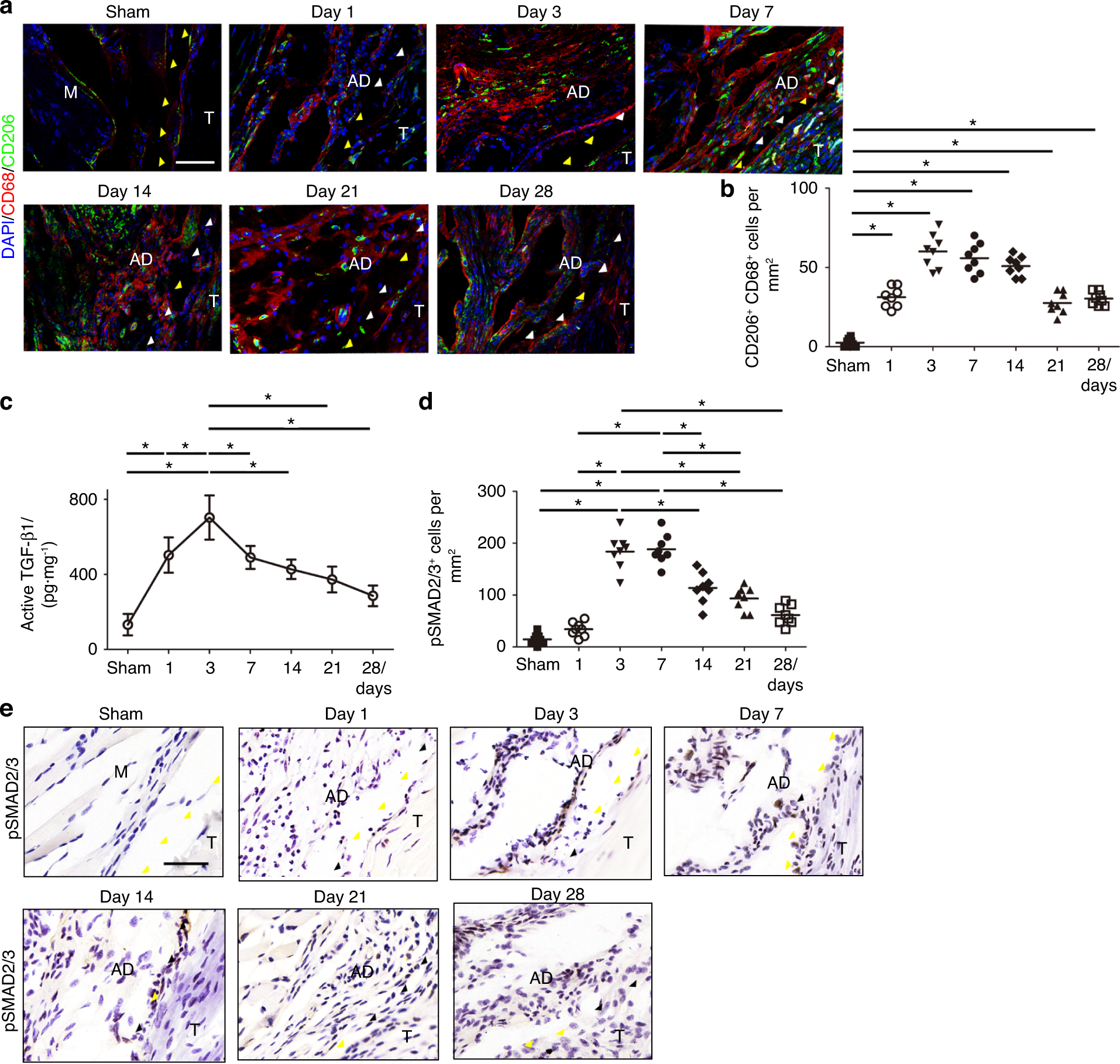
M2 monocytes/macrophages and active TGF-β levels are increased in mouse PAF tissues. Immunofluorescent staining of CD68+ (red) CD206+ (green) cells (a) and quantitative analysis of CD68+ CD206+ cells (b) per PAF tissue area (mm2). Blue indicates DAPI staining of nuclei. White arrowheads indicate the space between the tendon and surrounding tissues. Yellow arrowheads indicate the space occupied by adhesion tissues. Scale bar, 200 μm. Active TGF-β1 (c). Quantitative analysis (d) and immunohistological staining (e) of pSmad2/3+ cells (brown) per PAF tissue area (mm2). White arrowheads indicate the space between the tendon and surrounding tissues. Yellow arrowheads indicate the space occupied by adhesion tissues. Scale bar, 400 μm. * indicates P < 0.05. B, bone; D, day; M, muscle; R, repaired site; ROM, range of motion; T, tendon