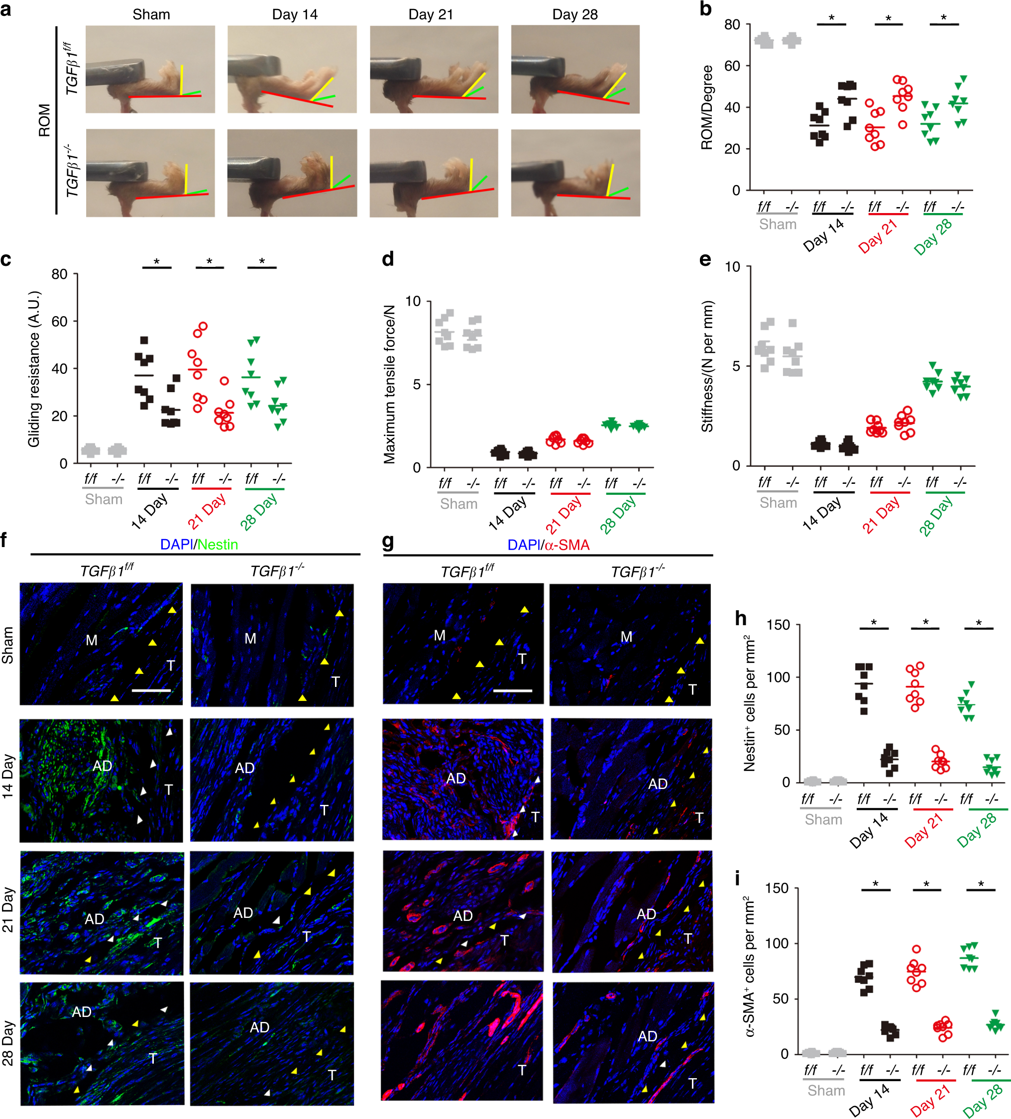
Fig. 7

Knockout of TGF-β1 in Lysm+ cells attenuates peritendinous adhesions and reduces Nestin+ and α-SMA+ cells. Investigation (a) and quantitative analysis (b) of the ROM. Quantitative analysis of the gliding resistance (c), maximum tensile force (d), and stiffness (e) of repaired tendons in LysM-cre::TGF-β1flox/flox mice (TGF-β1–/–). Immunofluorescence staining of Nestin+ (green) cells (f) and α-SMA+ (red) cells (g) per PAF tissue area (mm2) and the number of Nestin+ (green) cells (H) and α-SMA+ (red) cells (i) per PAF tissue area (mm2) in the sham and postoperative Days 14, 21, and 28 groups. Scale bar, 200 μm. Yellow arrowheads indicate the space between the tendon and surrounding tissues. White arrowheads indicate the space occupied by adhesion tissues. Blue indicates DAPI staining of nuclei. Scale bar, 200 μm. * indicates P < 0.05. TGF-β1flox/flox mice, TGF-β1f/f(f/f). B bone; D, day; M, muscle; R, repaired site; ROM, range of motion; T, tendon