Fig. 4
From: Nutrient-regulated dynamics of chondroprogenitors in the postnatal murine growth plate

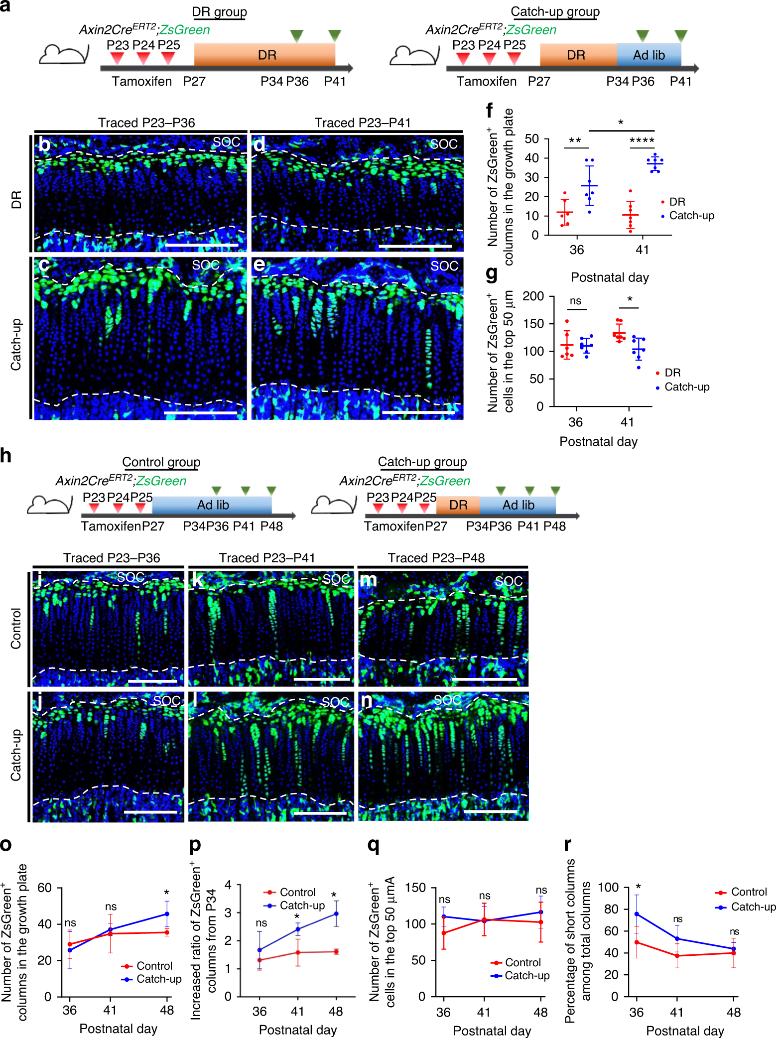
Ad libitum feeding after dietary restriction promotes committed differentiation of resting chondrocytes. a Schematic diagrams of the fate-mapping analysis of Axin2+ cells in the proximal tibial growth plate in Axin2CreERT2;R26RZsGreen mice (pulsed on P23–25 and traced for 13 or 18 days). b–e Representative images of descendants of initially labeled Axin2+ cells (ZsGreen+ cells) in the proximal tibial growth plate in the DR (b, d) and catch-up (c, e) groups. f, g Quantification of the ZsGreen+ columns in the growth plate (f) and ZsGreen+ cells in the top 50 μm (g). DR group (n = 6), catch-up group (n = 7) at P36. DR group (n = 7), catch-up group (n = 7) at P41. Adjusted *P = 0.022 (P36 vs. P41 in the catch-up group), adjusted **P = 0.005 2 (DR vs. catch-up, P36), adjusted ****P =< 0.000 1 (DR vs. catch-up, P41) (f), adjusted P > 0.999 9 (ns) (DR vs. catch-up, P36), adjusted *P = 0.015 7 (DR vs. catch-up, P41) (g). h Schematic of the fate-mapping analysis of Axin2+ cells in the proximal tibial growth plate in Axin2CreERT2;R26RZsGreen mice (pulsed on P23–25 and traced for 13, 18, or 25 days). i–n Representative image of ZsGreen+ cells in the proximal tibial growth plate in the control (i, k, m) and catch-up (j, l, n) groups. o–r Quantification of the number of ZsGreen+ columns in the growth plate (o), the increased ratio of the number of ZsGreen+ columns compared to the number at P34 when refeeding started (p), ZsGreen+ cells in the top 50 μm (q), and percentage of short columns among total columns (r). Control group (n = 7), catch-up group (n = 7) at P36 and P41. Control group (n = 6), catch-up group (n = 6) at P48. Adjusted P > 0.999 9 (ns) (P36), adjusted P > 0.999 9 (ns) (P41), adjusted *P = 0.046 1 (P48) (o). Adjusted P = 0.374 3 (ns) (P36), adjusted **P = 0.004 3 (P41), adjusted ****P = <0.000 1 (p). Adjusted P = 0.186 5 (ns) (P36), adjusted P > 0.999 9 (ns) (P41, P48) (q). Adjusted *P = 0.042 9 (P36), adjusted P = 0.100 3 (ns) (P41), adjusted P > 0.999 9 (ns) (P48) (r). Ad lib ad libitum, DR dietary restriction, ns not significant, SOC secondary ossification center. The white dashed lines demarcate the growth plate from the surrounding tissues. Scale bars: 200 μm (b–e and i–n). All data are presented as the mean ± SD. Statistical significance was determined by two-way analysis of variance and Bonferroni’s multiple comparison test