Fig. 3

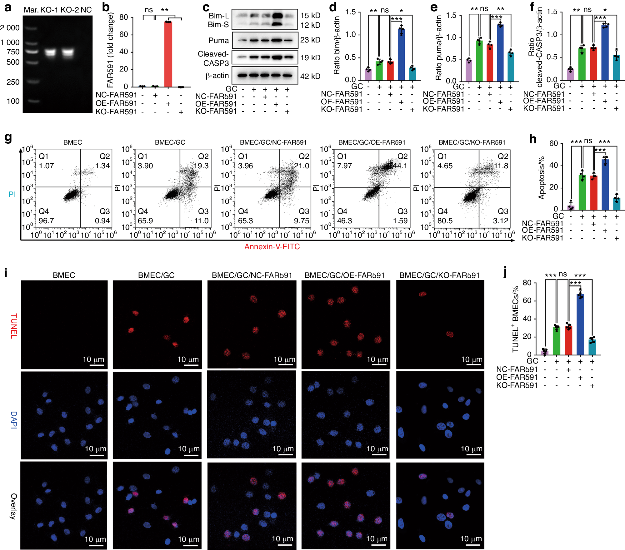
FAR591 mediated GC-induced apoptosis of BMECs. Knockout of FAR591 by CRISPR/Cas9 or upregulation of FAR591 by gene transfection overexpression: a Nested PCR-agarose gel electrophoresis verified FAR591 gene knockout (n = 3). b qPCR detection of FAR591 expression (n = 3). GC (HC)-induced apoptosis of BMECs: c Western blot detection of Bim, Puma, and cleaved CASP3 expression (n = 4). d Quantitative analysis of Bim expression shown in (c) (n = 4). e Quantitative analysis of Puma expression shown in (c) (n = 4). f Quantitative analysis of cleaved CASP3 expression shown in (c) (n = 4). g, h Flow cytometry was used to detect the apoptosis rate of BMECs (n = 4). i, j TUNEL/DAPI was used to detect the apoptosis of BMECs (n = 5). In (b, d–f, h, j), data are presented as the means ± SDs; statistical significance was calculated by one-way ANOVA with Tukey’s post hoc tests; *P < 0.05, **P < 0.01, ***P < 0.001. Abbreviations: marker (Mar.), knockout (KO), negative control (NC), overexpression of FAR591 (OE-FAR591), knockout of FAR591 (KO-FAR591), Bcl-2 interacting mediator of cell death (Bim), P53 upregulated modulator of apoptosis (Puma), caspase-3 (CASP-3), propidium iodide (PI), fluorescein isothiocyanate (FITC)