Fig. 6
From: CUL4B orchestrates mesenchymal stem cell commitment by epigenetically repressing KLF4 and C/EBPδ

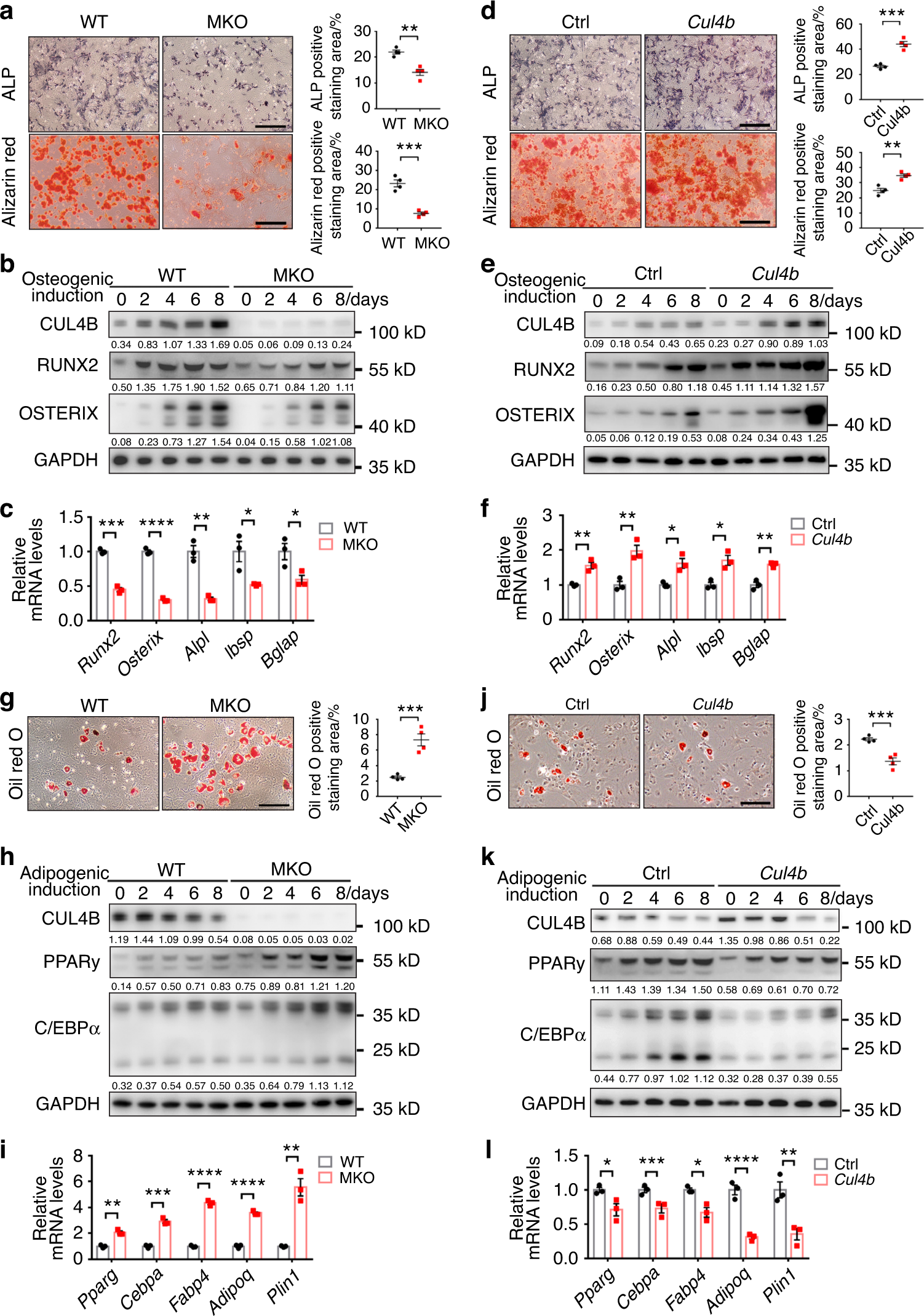
CUL4B regulates osteogenic and adipogenic differentiation of BMSCs in vitro. a Osteogenic differentiation of BMSCs from MKO and WT mice (n = 4) was determined by ALP activity (upper panels) and alizarin red staining (lower panels). Scale bar, 200 μm. b The protein levels of the key osteogenic regulators RUNX2 and OSTERIX in MKO and WT BMSCs during osteogenic differentiation were detected by Western blotting. c The expression of key osteogenic marker genes, including Runx2, Osterix, Alpl, Ibsp and Bglap, in MKO and WT BMSCs (n = 4) after osteogenic induction was detected by qPCR. d Osteogenic differentiation of CUL4B-overexpressing and control BMSCs (n = 4) was determined by ALP activity (upper panels) and alizarin red staining (lower panels). Scale bar, 200 μm. e The protein levels of the key osteogenic regulators RUNX2 and OSTERIX in CUL4B-overexpressing and control BMSCs during osteogenic differentiation were detected by Western blotting. f The expression of key osteogenic marker genes, including Runx2, Osterix, Alpl, Ibsp and Bglap, in CUL4B-overexpressing and control BMSCs (n = 4) after osteogenic induction was detected by qPCR. g Adipogenic differentiation of BMSCs from MKO and WT mice (n = 4) was determined by oil red O staining. Scale bar, 60 μm. h The protein levels of the key adipogenic regulators PPARγ and C/EBPα in MKO and WT BMSCs during adipogenic differentiation were detected by Western blotting. i The expression of key adipogenic marker genes, including Pparg, Cebpa, Fabp4, Adipoq and Plin1, in MKO and WT BMSCs (n = 4) after adipogenic induction was detected by qPCR. j Adipogenic differentiation of CUL4B-overexpressing and control BMSCs (n = 4) was determined by oil red O staining. Scale bar, 60 μm. k The protein levels of the key adipogenic regulators PPARγ and C/EBPα in CUL4B-overexpressing and control BMSCs during adipogenic differentiation were detected by Western blotting. l The expression of key adipogenic marker genes, including Pparg, Cebpa, Fabp4, Adipoq and Plin1, in CUL4B-overexpressing and control BMSCs (n = 4) after adipogenic induction was detected by qPCR. Error bars represent standard errors. *P < 0.05; **P < 0.01; ***P < 0.001; ****P < 0.000 1