Fig. 7
From: CUL4B orchestrates mesenchymal stem cell commitment by epigenetically repressing KLF4 and C/EBPδ

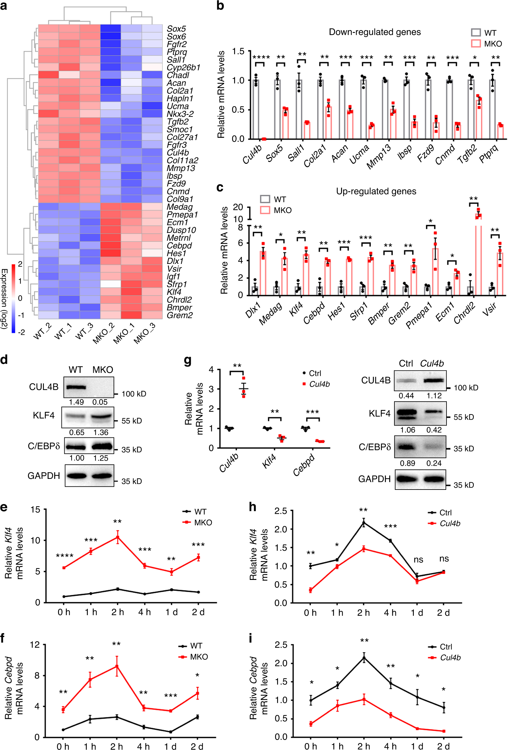
CUL4B negatively regulates Klf4 and Cebpd expression. a Heatmap of differentially expressed genes (DEGs) between primary cultured BMSCs from MKO and WT mice. Gene expression values are colored from blue (downregulated) to red (upregulated). b, c The expression of downregulated (b) and upregulated (c) DEGs in MKO BMSCs (n = 3) was verified by real-time qPCR. d The protein levels of KLF4 and C/EBPδ in MKO and WT BMSCs were detected by Western blotting. e The mRNA levels of Klf4 in MKO and WT BMSCs (n = 3) during osteogenic differentiation were analyzed by real-time qPCR. f The mRNA levels of Cebpd in MKO and WT BMSCs (N = 3) during adipogenic differentiation were analyzed by real-time qPCR. g The mRNA and protein levels of KLF4 and C/EBPδ in CUL4B-overexpressing and control BMSCs (n = 3) were analyzed by real-time qPCR and Western blotting. h The mRNA levels of Klf4 in CUL4B-overexpressing and control BMSCs (n = 3) during osteogenic differentiation were analyzed by real-time qPCR. i The mRNA levels of Cebpd in CUL4B-overexpressing and control BMSCs (n = 3) during adipogenic differentiation were analyzed by real-time qPCR. Error bars represent standard errors. *P < 0.05; **P < 0.01; ***P < 0.001; ****P < 0.000 1; ns, no significance