Fig. 9
From: CUL4B orchestrates mesenchymal stem cell commitment by epigenetically repressing KLF4 and C/EBPδ

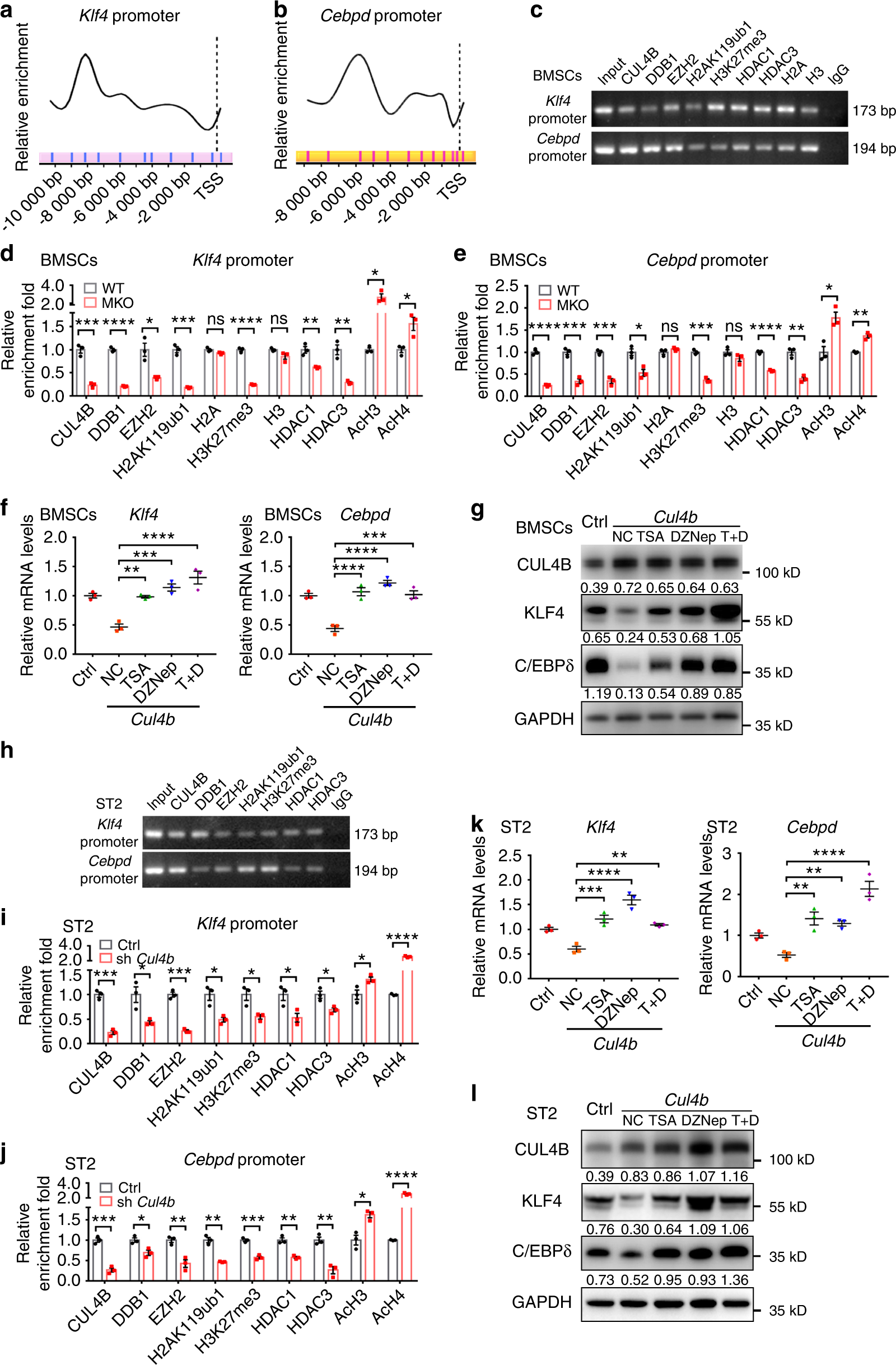
CUL4B epigenetically represses Klf4 and Cebpd transcription. a, b qChIP assays were conducted to determine the binding regions for CUL4B at the promoters of Klf4 (a) and Cebpd (b) in BMSCs. The results are represented as the fold change over the control (IgG). c ChIP assays using BMSCs showed that CUL4B, DDB1, EZH2, H2AK119ub1, H3K27me3, HDAC1 and HDAC3 were enriched at the promoters of Klf4 and Cebpd. d, e qChIP assays of the recruitment of the indicated proteins at the Klf4 (d) and Cebpd (e) promoters in MKO and WT BMSCs (n = 3). H2A and H3 were used as controls. f, g Expression of Klf4 and Cebpd in CUL4B-overexpressing BMSCs (n = 3) treated with TSA and/or DZNep was detected by real-time qPCR (f) and Western blotting (g). h ChIP assays using ST2 cells showed that CUL4B, DDB1, EZH2, H2AK119ub1, H3K27me3, HDAC1 and HDAC3 were enriched at the promoters of Klf4 and Cebpd. i, j qChIP assays of the recruitment of the indicated proteins at the Klf4 (i) and Cebpd (j) promoters in control and Cul4b knockdown ST2 cells (n = 3). k, l Expression of Klf4 and Cebpd in CUL4B-overexpressing ST2 cells (n = 3) treated with TSA and/or DZNep was detected by real-time qPCR (k) and Western blotting (l). Error bars represent standard errors. *P < 0.05; **P < 0.01; ***P < 0.001; ****P < 0.000 1; ns, no significance