Fig. 4
From: Identification of an intronic enhancer regulating RANKL expression in osteocytic cells

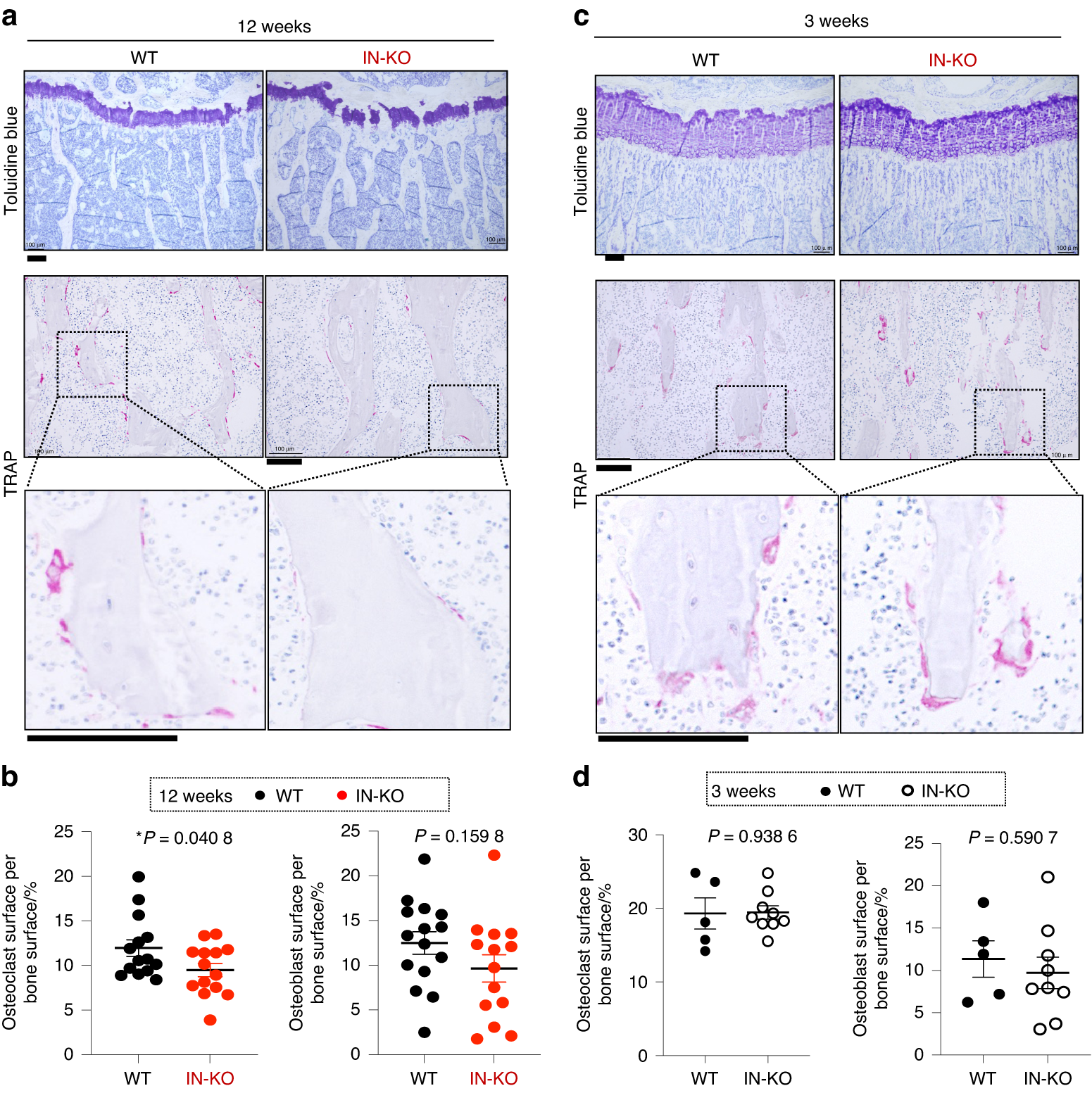
Intronic enhancer deletion inhibits osteoclastogenesis. a Toluidine blue and TRAP staining of the proximal tibias of WT and IN-KO mice at the age of 12 weeks. The data are representative of more than 3 independent experiments. b Histological analysis of the proximal tibias of WT and IN-KO mice at the age of 12 weeks (WT, n = 15; IN-KO, n = 14). c Toluidine blue and TRAP staining of the proximal tibias of WT and IN-KO mice at the age of 3 weeks. The data are representative of more than 3 independent experiments. d Histological analysis of the proximal tibias of WT and IN-KO mice at the age of 3 weeks (WT, n = 5; IN-KO, n = 9). Histology scale bars: 100 μm. The data are expressed as the mean ± SEM. P values were determined by two-tailed t test (b and d)