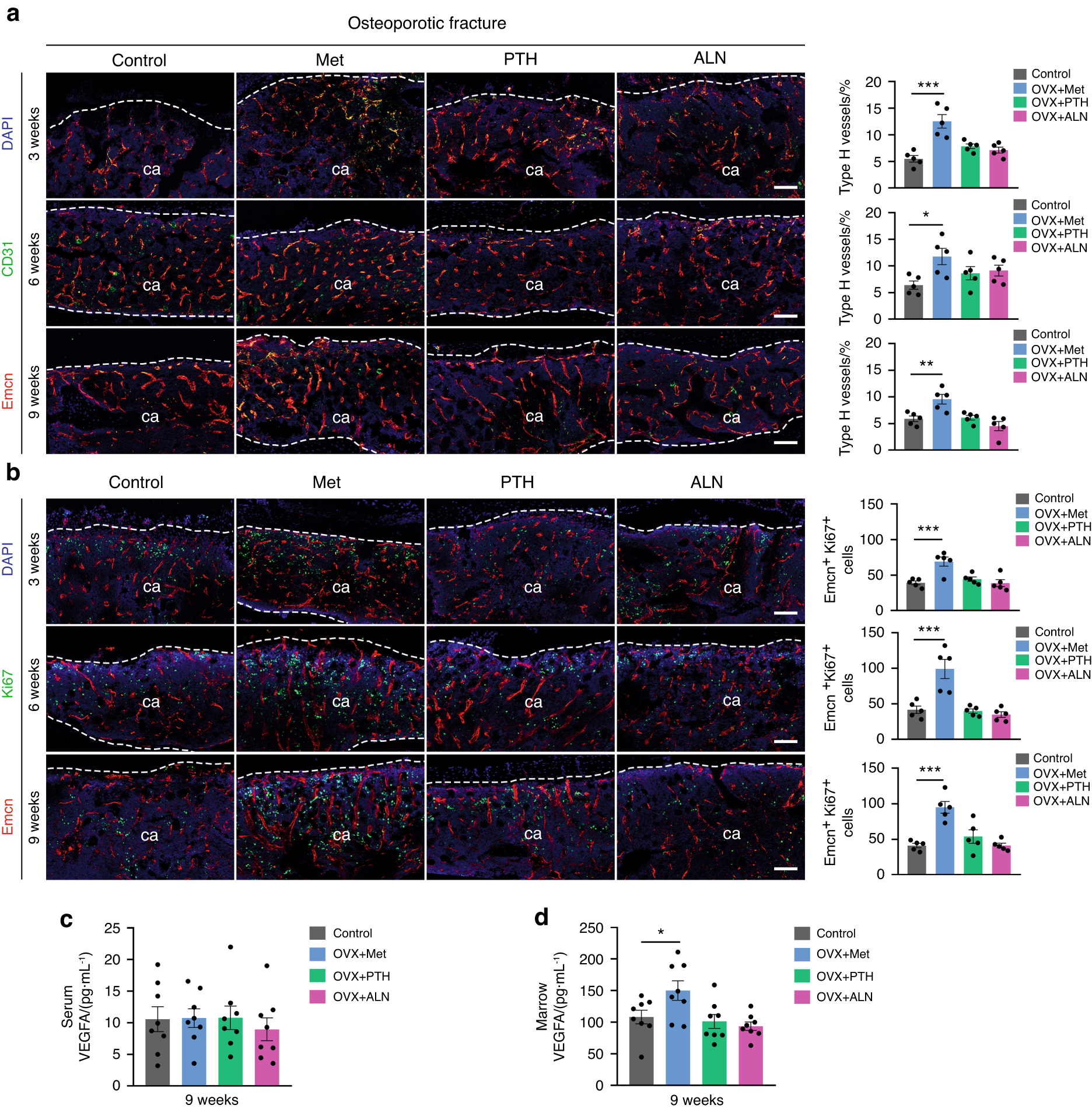
Fig. 3

Metformin promotes type H vessel formation in osteoporotic fracture mice. a Representative CD31 and Emcn coimmunostaining images (left) with quantification of the type H vessel ratio in calluses (right) from the osteoporotic mice treated with PBS, Met, PTH, and ALN at 3, 6, and 9 weeks post-fracture. ca: callus. The dotted line represents the boundary of the callus. Met metformin, ALN alendronate, PTH parathyroid hormone. Scale bar: 100 μm. n = 5 per group. b Representative Ki67 and Emcn coimmunostaining images (left) with quantification of the number of Ki67-positive endothelial cells in calluses (right) from the osteoporotic mice treated with PBS, Met, PTH, and ALN at 3, 6, and 9 weeks post-fracture. Scale bar: 100 μm. n = 5 per group. ELISAs for the serum (c) and bone marrow (d) concentrations of VEGFA at 9 weeks post-osteoporotic fracture. n = 8 per group; Data are presented as the mean ± SEM. *P < 0.05, **P < 0.01, and ***P < 0.001