Fig. 2
From: Osteomodulin downregulation is associated with osteoarthritis development

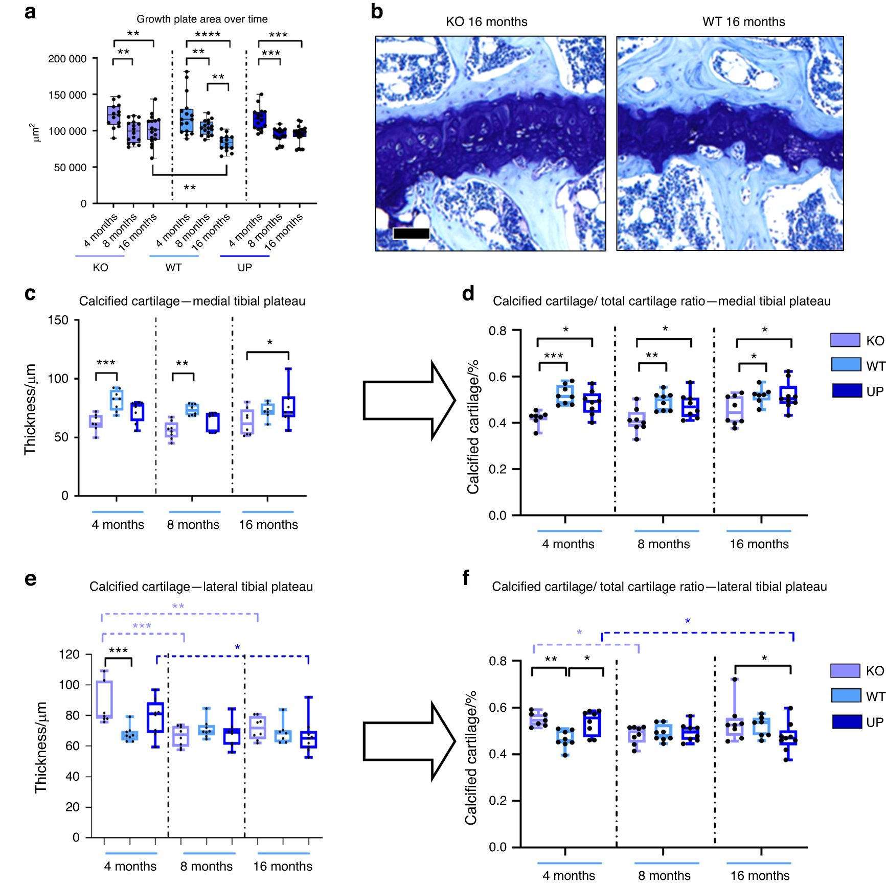
Histomorphometry of the cartilage was performed with QuPath at 4, 8, and 16 months. Knee joints of male mice were stained with Toluidine blue and areas corresponding to the total cartilage, the calcified cartilage, and the growth plate were measured for the medial tibial plateau and the lateral tibial plateau. a Measures of the growth plate area of both medial and lateral tibial plateaus were plotted to display the evolution of the growth plate over time with n = 13 for the KO, n = 16 for the WT and UP at 4 months; n = 16 for the KO and WT, and n = 15 for the UP at 8 months; n = 16 for the KO, n = 14 for the WT and n = 18 for the UP at 16 months. b Toluidine blue of the growth plate for the KO and the WT at 16 months are represented. Scale bar = 100 µm. c, e The thickness of the calcified cartilage was measured on the medial and lateral plateaus from the tibia. d, f The ratio between the calcified cartilage and the total cartilage two was reported for both the medial and lateral plateaus. For the medial plateau (c, d): n = 7 for the KO, n = 8 for the WT and UP at 4 months; n = 8 for the KO and WT and n = 7 for the UP at 8 months; n = 8 for the KO, n = 7 for the WT and n = 9 for the UP at 16 months. For the lateral plateau (e, f): n = 7 for the KO, n = 8 for the WT and UP at 4 months; n = 8 for each genotype at 8 months; n = 8 for the KO, n = 7 for the WT and n = 9 for the UP at 16 months. Two-way ANOVA was performed to evaluate the genotype effect (in black) and the time effect inside a genotype (in the corresponding color). The data were plotted as a box plot showing all points with differences being considered significant at P values <0.05 (*P < 0.05, **P ≤ 0.01, ***P ≤ 0.001, ****P ≤ 0.000 1)