Fig. 1
From: Trim21 depletion alleviates bone loss in osteoporosis via activation of YAP1/β-catenin signaling

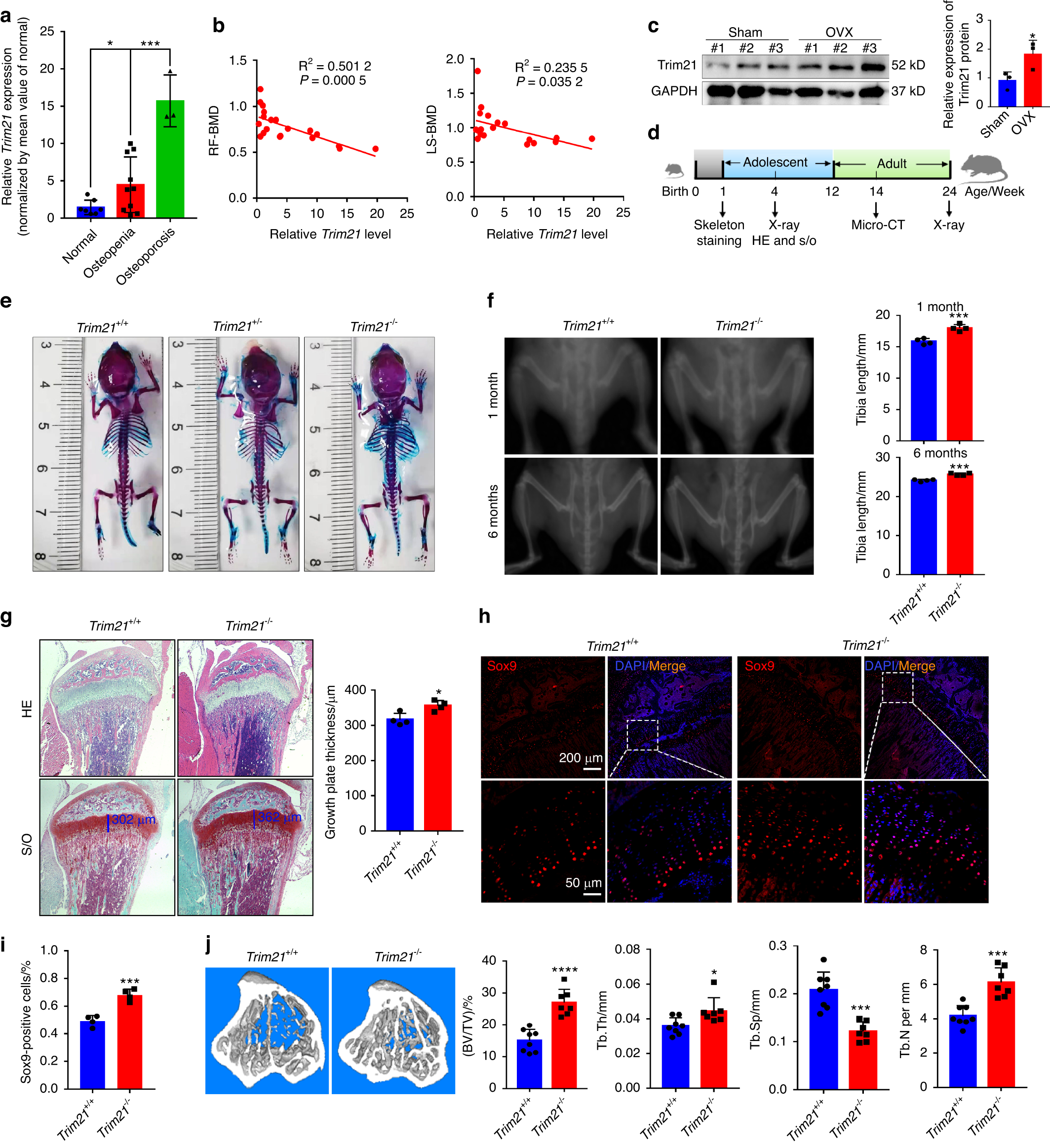
Trim21 is elevated in osteoporotic patients, and its deficiency leads to high bone mass. a Quantitative RT‒PCR analysis of Trim21 mRNA expression in bone specimens from patients with different bone mineral densities (BMDs), which were defined as normal, osteopenia, and osteoporosis. b Correlation analysis between Trim21 mRNA expression and RF-BMD and LS-BMD. RF, right femur; LS, lumbar spine. c Immunoblotting analysis of Trim21 protein expression in the lumbar vertebra of 5-month-old sham-operated or ovariectomized mice. d Schematic diagram showing the analysis of skeletal parameters of mice at different ages. e Alcian blue/Alizarin Red staining of the whole skeleton of 1-week-old Trim21+/+, Trim21+/−, and Trim21−/− littermates. f X-ray images of Trim21+/+ and Trim21−/− mice at 1 month and 6 months (left panel). Quantitative analysis of the tibia length of mice at different ages (right panel). g Representative H&E and S/O staining images of tibial sections from 1-month-old Trim21+/+ and Trim21−/− mice (left panel). Quantitative analysis of the growth plate thickness of the indicated mice (right panel). h, i Representative immunofluorescence images (h) showing the expression of Sox9+ cells (i) in growth plates of tibial sections in 1-month-old Trim21+/+ and Trim21−/− mice. j Representative micro-CT images of the proximal tibia bone of 14-week-old mice. Quantitative measurements of bone volume per tissue volume (BV/TV), trabecular thickness (Tb. Th), trabecular number (Tb. N), and trabecular separation (Tb.Sp). All bar graphs are presented as the mean ± SD. *P < 0.05; ***P < 0.001; ****P < 0.000 1; n.s. not significant by Student’s t test