Fig. 3
From: Trim21 depletion alleviates bone loss in osteoporosis via activation of YAP1/β-catenin signaling

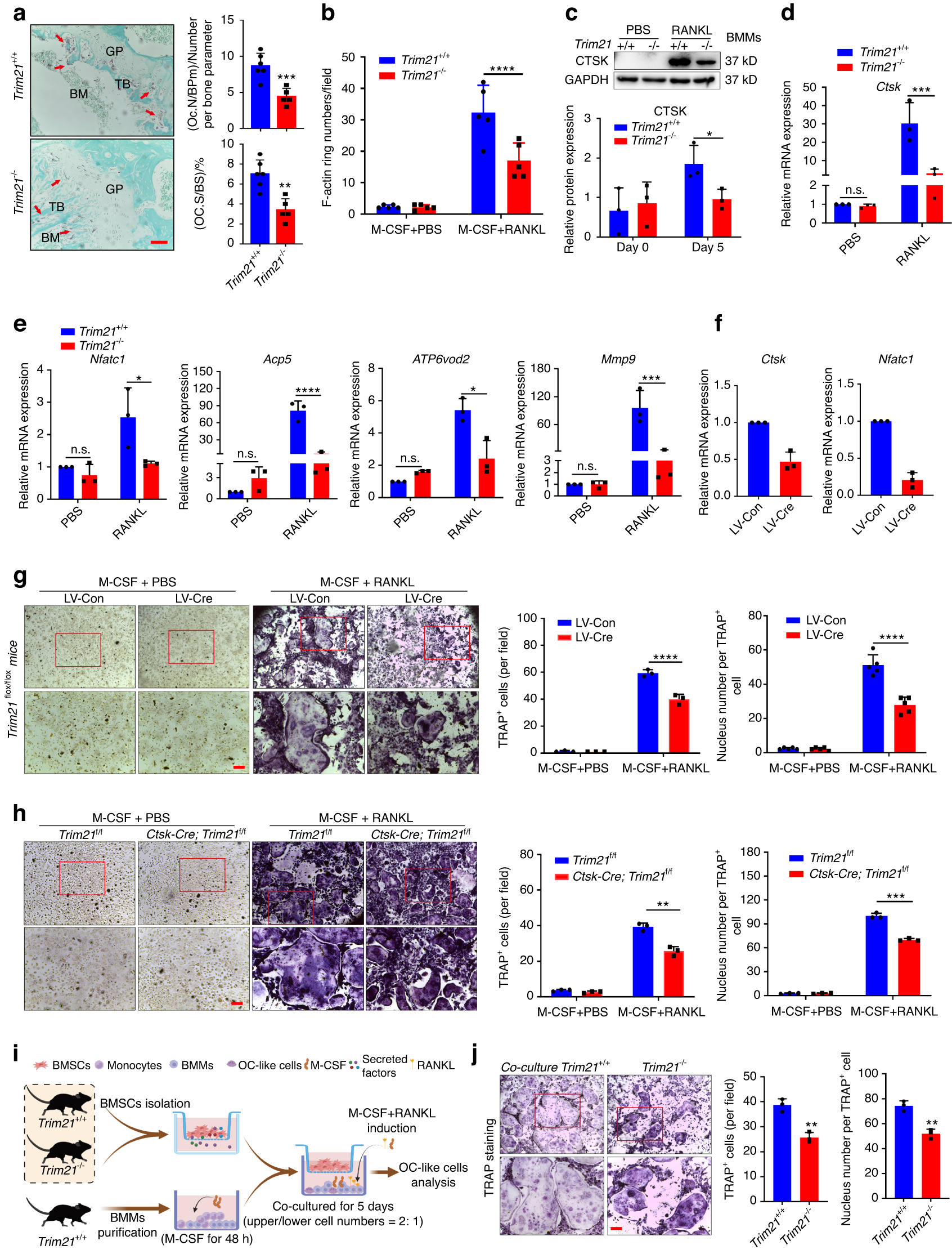
Loss of Trim21 inhibits osteoclast formation and differentiation. a Representative image of histological sections of the tibia that were stained with TRAP (left panel). Bone marrow (BM) and trabecular bone (TB) are indicated in black. TRAP-stained osteoclasts (OCs) are denoted by the red arrow. OC. N/BPm (OC number per bone parameter) and OC. S/BS (OC surface per bone surface) were determined (right panel). Scale bar: 100 μm. b Quantification of F-actin ring number in BMM-derived OCs from immunofluorescence staining of Fig. S6e. c Representative immunoblot analysis and quantification of Ctsk expression in BMM-derived OCs from Trim21+/+ and Trim21−/− mice. d, e Quantitative RT‒PCR detection of OC differentiation genes (Ctsk, Nfatc1, Acp5, ATP6vod2, and Mmp9) in BMM-derived OCs from Trim21+/+ and Trim21−/− mice. PBS indicates PBS containing 30 ng·mL−1 M-CSF, while RANKL indicates induction with 30 ng·mL−1 M-CSF and 100 ng·mL−1 RANKL f, g Quantitative RT‒PCR detection (f) of OC differentiation genes (Ctsk and Nfatc1) and TRAP staining (g) in BMM-derived OCs from Trim21f/f mice treated with 30 ng·mL−1 M-CSF plus 100 ng·mL−1 RANKL or PBS containing 30 ng·mL−1 M-CSF for 5 days and infected with lentivirus expressing EGFP or Cre recombinase (defined as LV-Con or LV-Cre, respectively). Quantification of TRAP-positive OCs and the number of nuclei per TRAP+ cell (right panel) (g). Scale bar: 50 μm. h BMMs derived from 4-week-old Trim21f/f and Ctsk-cre; Trim21f/f mice were induced for OC differentiation with either 30 ng·mL−1 M-CSF plus 100 ng·mL−1 RANKL or PBS containing 30 ng·mL−1 M-CSF for 5 days (left panel). Quantification of TRAP-positive OCs and the number of nuclei per TRAP+ cell (right panel). Scale bar: 50 μm. i, j Schematic diagram illustrating the coculture model of OCs with BMSCs from Trim21+/+ and Trim21−/− mice (i). Representative images (left panel) and quantification data of TRAP-positive OCs and nucleus number per TRAP+ cell (right panel) (j). Scale bar: 50 μm. All bar graphs are presented as the mean ± SD. *P < 0.05; **P < 0.01; ***P < 0.001; ****P < 0.000 1; n.s. not significant by Student’s t test