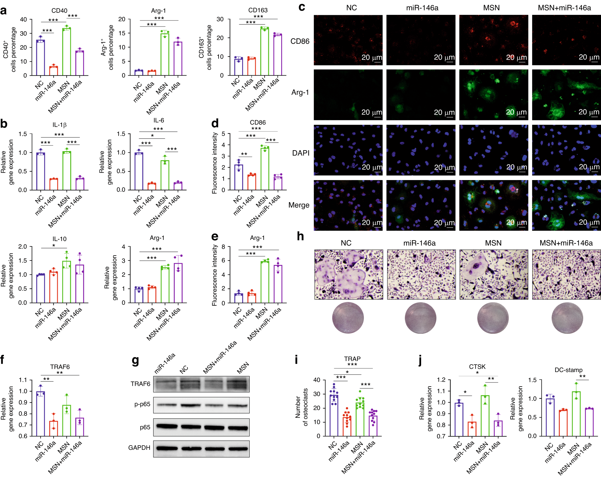
Fig. 4

MSNs+miR-146a regulated BMM polarization and osteoclast formation. a Statistical results of flow cytometry of CD40-, Arg-1- or CD163-marked BMMs in the four groups after 24 h of LPS stimulation (n = 3). b The mRNA expression of IL-1β, IL-6, Arg-1 and IL-10 after 24 h of LPS stimulation (n = 3). c–e IF images and quantitative analysis of CD86 (red)- and Arg-1 (green)-marked BMMs after 24 h of LPS stimulation (n = 4). f, g qRT-PCR (n = 3) and WB results of the expression of TRAF6 and phosphorylation level of p65 in BMMs after 24 h of LPS stimulation. h, i TRAP staining and quantitative analysis (n = 11) of osteoclasts in the four groups after 6 days of RANKL induction. j The mRNA expression of CTSK and DC-stamp in osteoclasts after 6 days of RANKL induction (n = 3). *P < 0.05, **P < 0.01, ***P < 0.001. One-way ANOVA with Tukey’s multiple comparisons test among all groups was used