Fig. 6
From: Aging impairs the osteocytic regulation of collagen integrity and bone quality

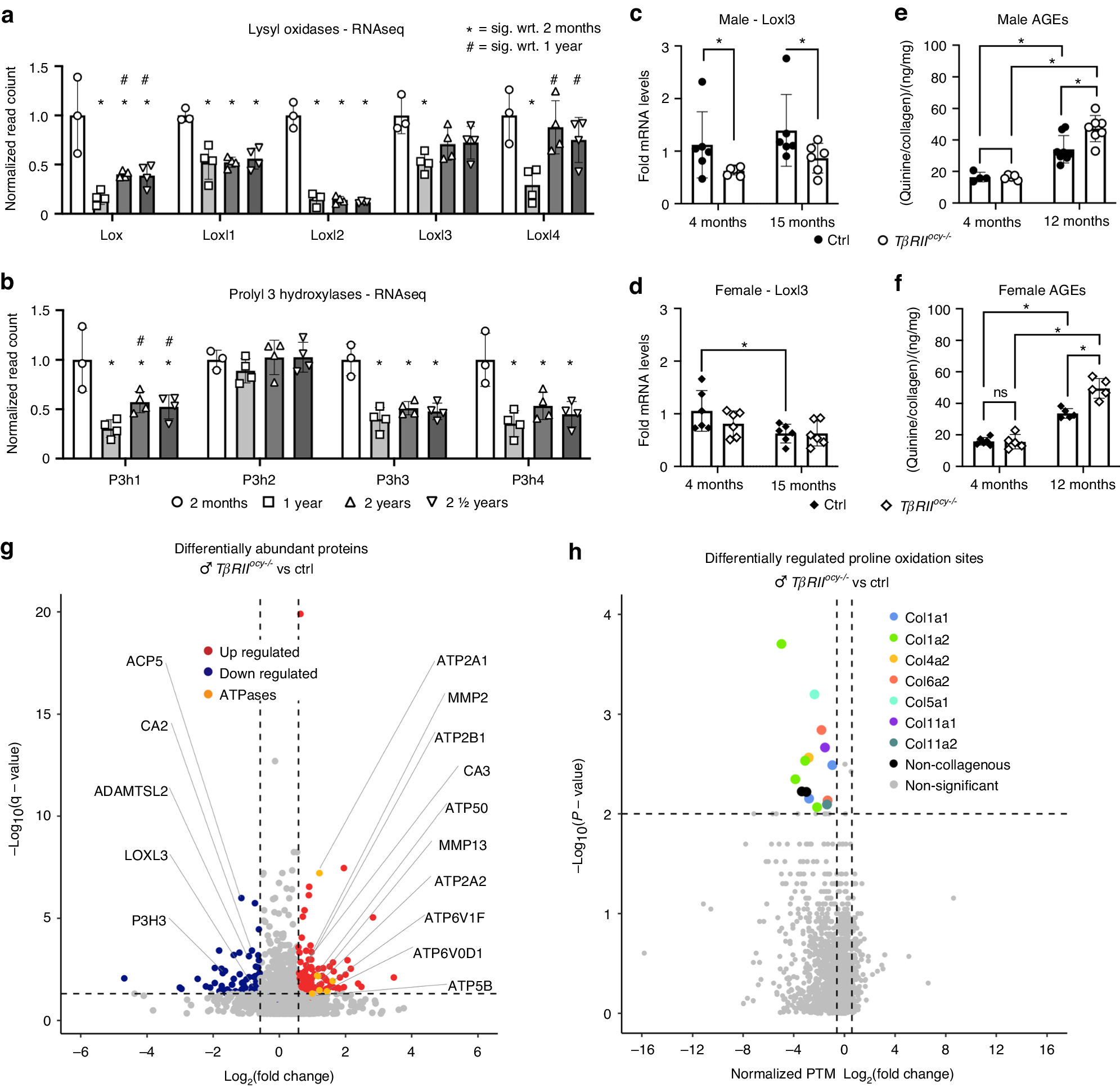
Collagen quality is impacted by both age and osteocytic TGFβ signaling. RNA sequencing of C57/Bl6 (WT) mouse cortical bone showed age-dependent transcriptional repression of several lysyl oxidase (a) and prolyl 3 hydroxylase (b) isoforms responsible for posttranslational enzymatic collagen modifications *P < 0.008 wrt. 2 months, #P < 0.008 wrt. 1 yr. in 6-way Bonferroni corrected post hoc pairwise Fischer’s LSD test after one-way ANOVA, n = 3–4 per group. RT‒qPCR from TβRIIocy−/− and Cre-negative control bone revealed significant repression of Loxl3 mRNA in male (c) TβRIIocy−/− regardless of age, while females showed only an age-related decrease in Cre-negative controls (d). Quantification of nonenzymatic collagen crosslinking in the form of fluorescent advanced glycation end products (AGEs) shows an accelerated rate of accumulation in male and female TβRIIocy−/− bone with age compared to that in the Cre-negative controls (e, f). *P < 0.012 5 in 4-way Bonferroni correction after two-way ANOVA, n = 5–6 per group. Proteomic analysis of male TβRIIocy−/− femurs (g) identified 2015 quantifiable proteins, each with at least 2 unique peptides, and revealed the significant differential regulation (q-value < 0.05, and absolute Log2(fold-change) > 0.58), of 186 proteins. Of these, proteins involved in matrix modification and matrix degradation were significantly regulated, including downregulation of the collagen crosslinking enzymes LOXL3 and P3H3 and upregulation of the collagen catabolizing MMP2 and MMP13, while all significantly regulated ATPase proton pumps were upregulated. The analysis of post-translational modifications of proline oxidation on the identified proteins showed significant repression of several specific modifications associated with different collagen species (h). n = 5 per group