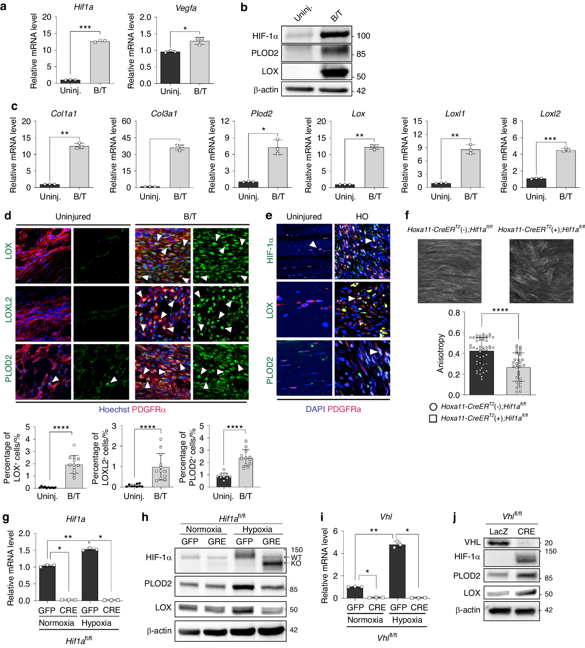
Fig. 3

HO-inducing injury increases collagen cross-linking enzyme expression via HIF-1α activation. a Real-time qPCR analysis of the expression for Hif1a and Vegfa at the injury site 7 days post-BT of wild-type mice. *P < 0.05; ***P < 0.000 1. Unpaired t test, two-tailed (n = 3). b Western blot analysis of HIF-1α protein and collagen cross-linking enzymes (PLOD2 and LOX) at the injury site 7 days post-BT of wild-type mice. c Real-time qPCR analysis of expression for collagens and collagen cross-linking enzymes at the injury site 7 days post-BT of wild-type mice. *P < 0.05; **P < 0.01; ***P < 0.001. Unpaired t-test, two-tailed (n = 3). d Representative images of immunofluorescent staining of uninjured and injured limb tissue sections for collagen cross-linking enzymes (LOX, LOXL2, and PLOD2). ****P < 0.000 1. Mann-Whitney unpaired t-test, two-tailed (n = 10–13). e Representative images of immunofluorescent staining of human HO tissue and uninjured human tissue for HIF-1α, PLOD2, and LOX. f Second harmonic generation imaging of fibrillar collagen at the injury site 1 week post-BT. ****P < 0.000 1. Mann-Whitney unpaired t-test, two-tailed (n = 27-30). g Real-time qPCR analysis of Hif1a expression in MPCs in normoxic or hypoxic conditions. *P < 0.05; **P < 0.01. Mann-Whitney unpaired t-test, two-tailed (n = 3). h Western blot analysis of collagen cross-linking enzyme expression (PLOD2 and LOX) in Hif1a KO MPCs in normoxic or hypoxic conditions. i Real-time qPCR analysis of Vhl expression in MPCs in normoxic or hypoxic conditions. *P < 0.05; **P < 0.01. Mann-Whitney unpaired t test, two-tailed (n = 3). j Western blot analysis of collagen cross-linking enzyme expression (PLOD2 and LOX) in Vhl KO MPCs