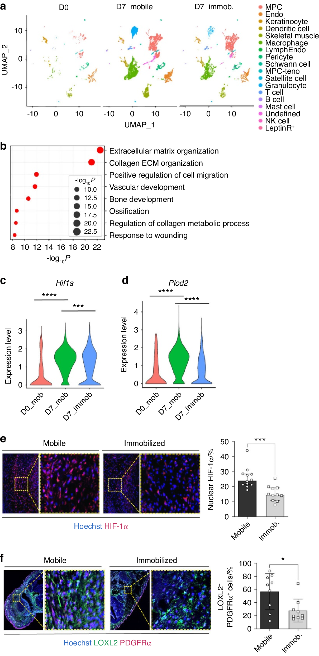
Fig. 4

Immobilization suppresses the HO by inhibiting HIF-1α regulation of collagen ECM organization. a An scRNA-Seq analysis and UMAP cluster and cluster definitions at day 0 and 7 post-BT injuries with or without limb-immobilization of wild-type mice. b Gene ontology of downregulated DEGs was analyzed using Metascape. c Violin plot of relative expression of Hif1a in MPCs of mobile or immobilized mice 7 days post-BT. D0_Mob vs. D7_Mob, adjusted P value = 1.75E-227; D7_Mob vs. D7_Immob, adjusted P value = 1.69E-12. d Violin plot of relative expression of Plod2 in MPCs of mobile or immobilized mice 7 days post-BT. D0_Mobile vs. D7_Mobile, adjusted P-value = 2.65E-24; D7_Mobile vs. D7_Immobilized, adjusted P value = 1.77E-91. e Representative images of immunofluorescent staining of injured limb tissue sections for HIF-1α protein expression in MPCs. The graph shows the quantification of the HIF-1α signal in MPCs using ImageJ. ***P < 0.000 1. Mann-Whitney unpaired t test, two-tailed (n = 10). f Representative images of immunofluorescent staining of injured limb tissue sections for LOXL2. The graph shows the quantification of the LOXL2+ signal using ImageJ. *P < 0.05. Mann-Whitney unpaired t-test, two-tailed (n = 9)