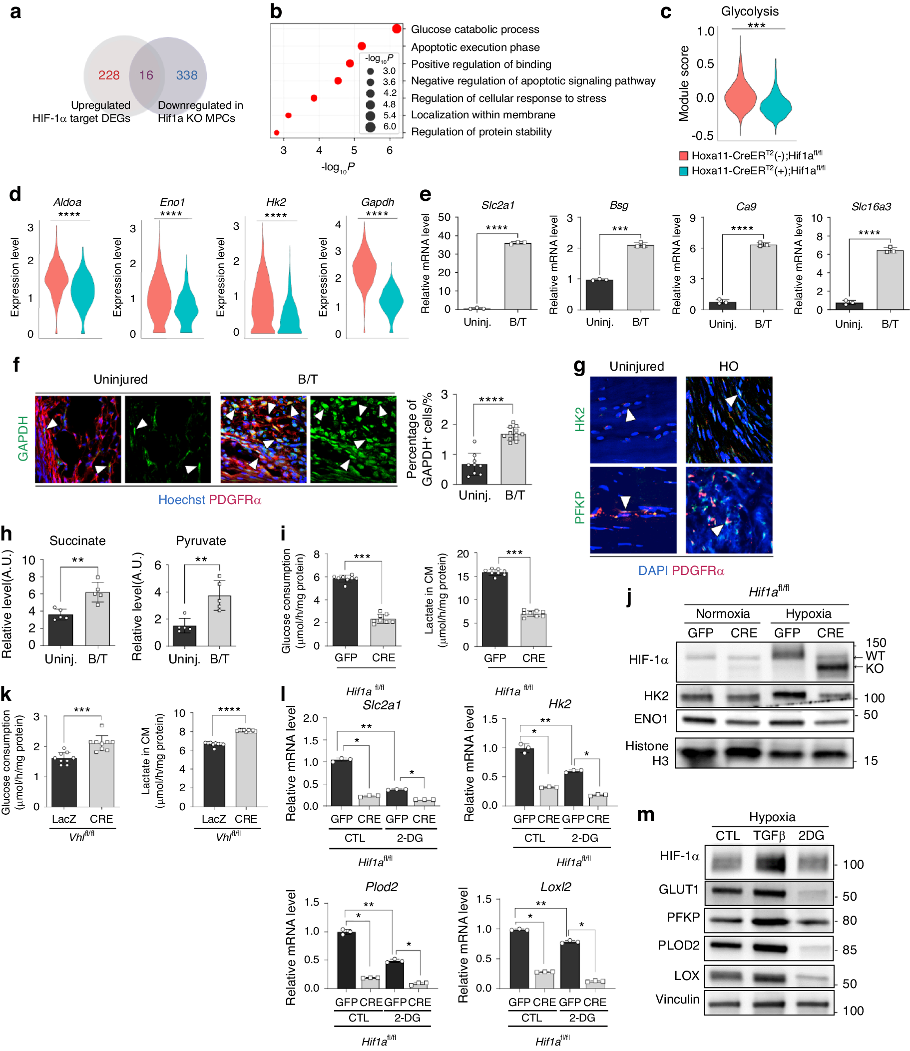
Fig. 5

Glucose metabolism is most highly impacted by HIF-1α KO in HO-forming MPCs. a Venn diagram of HIF-1α target genes among upregulated DEGs in Hoxa11-CreERT2; ROSA-LSL-TdTomato by BT injury vs. downregulated DEGs in Hoxa11-CreERT2(+); Hif1afl/fl. b Gene ontology of 16 DEGs from (a) by Metascape. c Modular scoring for glycolysis pathway in Hoxa11-CreERT2(-); Hif1afl/fl mice and Hoxa11-CreERT2(+); Hif1afl/fl mice 7 days post-BT. t-test, P value < 2.2e-16. d Violin plots of glycolysis enzymes in Hoxa11-CreERT2 (-); Hif1afl/fl mice and Hoxa11-CreERT2(+); Hif1afl/fl mice 7 days post-BT. Aldoa (adjusted P value = 1.34E-47); Eno1 (adjusted P value = 3.85E-21); Gapdh (adjusted P-value = 1.75E-227); Hk2 (adjusted P value = 3.63E-33). e Real-time qPCR analysis of expression for glycolysis-associated genes at the injury site of a wild-type mouse 7 days post-BT. ***P < 0.001, ****P < 0.000 1. Unpaired t-test, two-tailed (n = 3). f Representative images of immunofluorescent staining of injured limb tissue sections for glycolysis enzyme GAPDH. ****P < 0.000 1. Mann-Whitney unpaired t-test, two-tailed (n = 10-13). g Representative images of immunofluorescent staining of human HO tissue and uninjured human tissue for glycolysis enzymes (HK2 and PFKP). h Untargeted metabolomics analysis of HO site tissue 7 days post-BT of wild-type mice. Graphs show levels of pyruvate and succinate at the injury site 7 days post-BT. **P < 0.01. Mann-Whitney unpaired t-test, two-tailed (n = 5). i Glucose consumption and lactate production by Hif1a KO and WT MPCs in hypoxic conditions. Hif1a KO MPCs were generated by adenoviral expression of CRE recombinase (Ad-CRE) in Hif1afl/fl MPCs. ***P < 0.001. Mann-Whitney unpaired t test, two-tailed (n = 8). j Western blot analysis of glycolysis enzyme expression (HK2 and ENO1) in Hif1a KO MPCs. Histone H3 served as an internal control. k Glucose consumption and lactate production by Vhl KO and WT MPCs. ***P < 0.001; ****P < 0.000 1. Mann-Whitney unpaired t test, two-tailed (n = 9). l Real-time qPCR analysis of expression for glycolysis (GLUT1 and HK2) and collagen cross-linking enzymes (PLOD2 and LOXL2) in MPCs. *P < 0.05; **P < 0.01. Mann-Whitney unpaired t-test, two-tailed (n = 3). m Western blot analysis of expression of collagen cross-linking enzymes (PLOD2 and LOX) after treating wild-type MPCs with 2-DG to block glycolysis