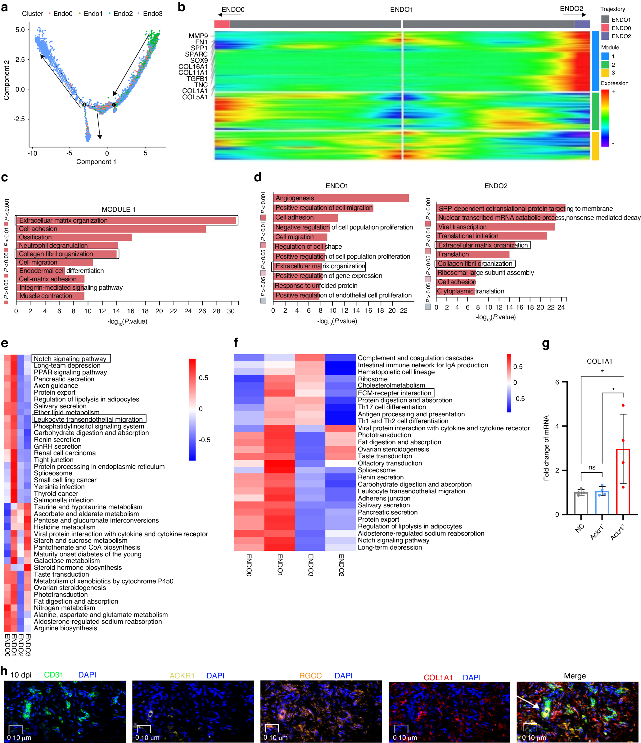
Fig. 3

Identifying the profibrotic ECs. a The pseudotemporal trajectory analysis of ENDO0, ENDO1 and ENDO2. Arrows indicated the direction of pseudotemporal trajectory. b Heatmap of differential gene modules across ENDO1 to ENDO2 (right arrow) and ENDO1 to ENDO0 (left arrow) pseudotemporal trajectories. Grouped by hierarchical clustering (n = 3). The genes of module 1 were labeled at left. c The TOP 15 Gene Ontology enrichment of all genes in module 1, along ENDO0 to ENDO2 pseudotemporal trajectory. d The Gene Ontology enrichment analysis of ENDO1 (left) and ENDO2 (right). e The Qusage analysis of enriched pathways of each cluster of ECs. The color indicates mean pathway intensity (Red, high. Blue, low). Right, pathways. Bottom, clusters. f The KEGG analysis of enriched pathways of each cluster of ECs. The color indicates mean pathway intensity (Red, high. Blue, low). Bottom, clusters. Right, pathways. g Primary human fibroblasts treated with conditioned media from ENDO2 (ACKR1+ ECs) (n = 3) or ACKR1- ECs (n = 3), qPCR of stated genes, expression relative to COL1A1 mean expression of control primary human fibroblasts (n = 3), Mean ± SEM. h The polychromatic immunofluorescence for CD31 (marker of ECs), ACKR1, RGCC, and COL1A1 showed RGCC+ACKR1+ ECs (white arrows) existed around collagen at 10 dpi. RGCC and ACKR1 had part colocalization. White arrows CD31+RGCC+ACKR1+ cells. CD31(green), RGCC (orange), ACKR1 (yellow), COL1A1 (red), DAPI (blue), scale bars 10 μm