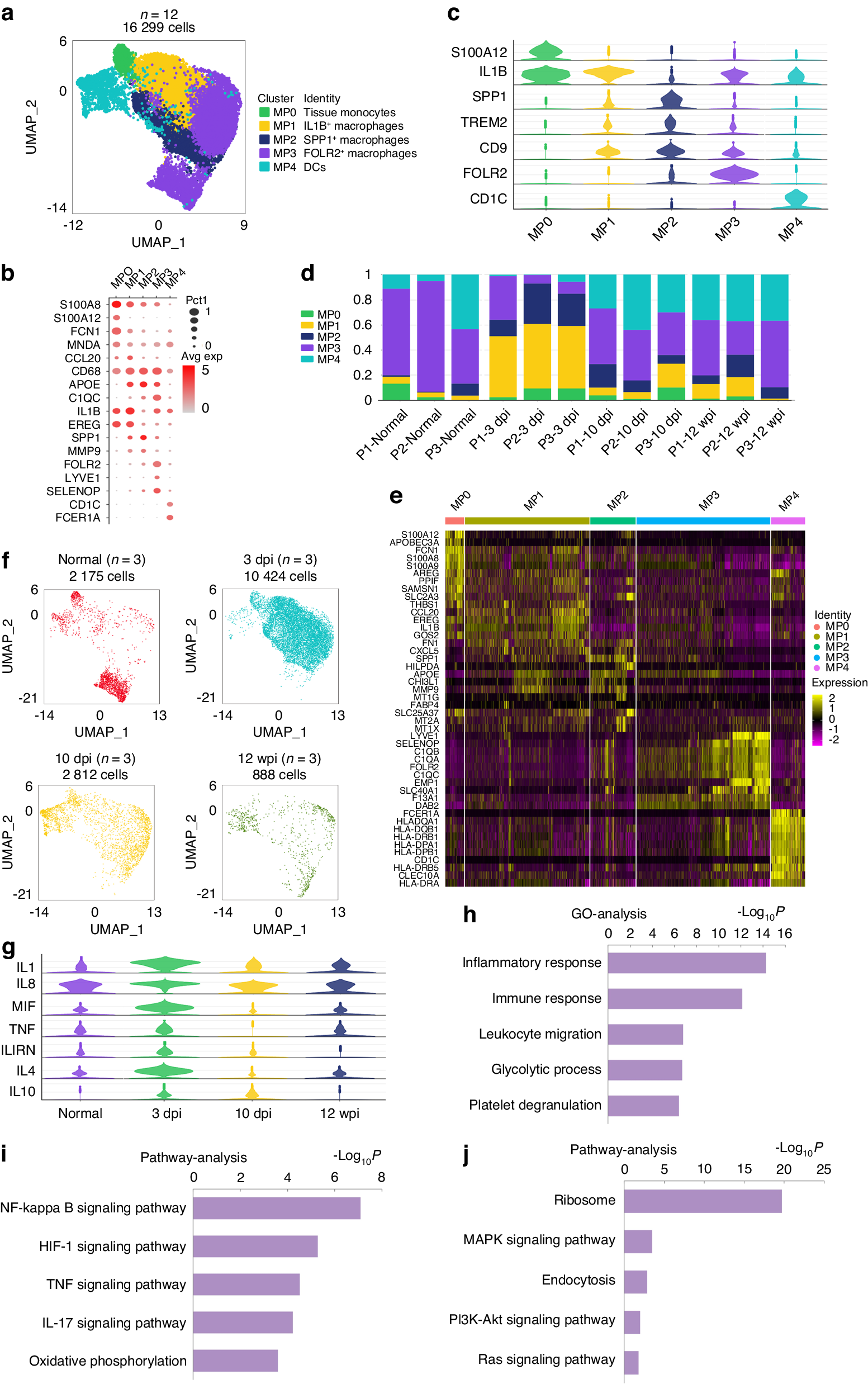
Fig. 4

Distinct MP clusters present in human tendon adhesion tissue. a Clustering 16 299 mononuclear phagocytes (MP) from total 12 patients. DCs, dendritic cells. b Dot plot: showing cell clusters of MPs by known markers. The dot size indicates the gene expression percent in each cluster. The color indicates mean gene expression (Red, high). c The violin plot of selected gene expression of each cluster in MPs. d Bar plots of proportion of each cluster in MPs from 12 patients. e Heatmap of marker genes in each MP cluster. Top, clusters. Left, marker genes. f UMAP plots of MPs of each time point: normal, 3 dpi,10 dpi, and 12 wpi. g The violin plot of expression levels of pro- and anti-inflammatory cytokines in MPs, including pro-inflammatory cytokines such as IL1, IL8, MIF, TNF, and anti-inflammatory cytokines such as IL1RN, IL4, IL10. h The GO analysis of up-regulated genes of all three stages after tendon injury. i Pathway analysis of up-regulated signaling pathway of all three stages after tendon injury. j Pathway analysis of down-regulated signaling pathway of all three stages after tendon injury