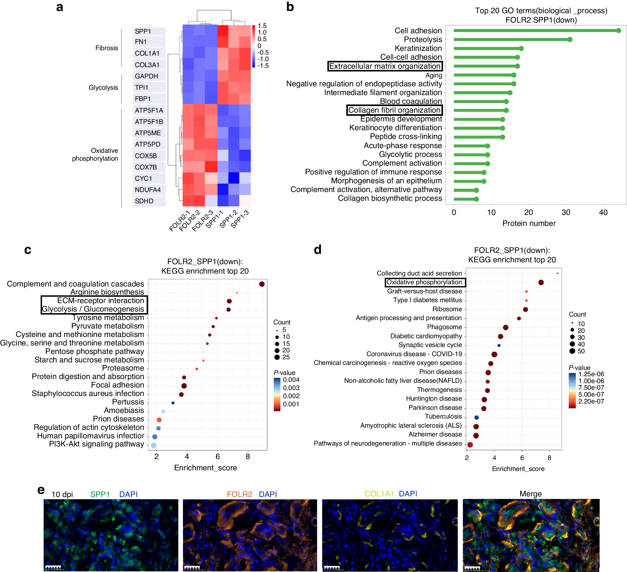
Fig. 6

Proteomics and immunofluorescence of SPP1+ macrophages and FOLR2+ macrophages. a The heatmap of differentially expressed proteins between human FOLR2+ macrophages and SPP1+ macrophages. The color indicates the level of differential protein expression (Red, high. Blue, low). Left, the name of protein. Bottom, sample ID. b The TOP 20 Gene Ontology enrichment (biological process) of upregulated proteins in human SPP1+macrophages. c The KEGG analysis of Top20 enriched pathways of upregulated proteins in human SPP1+macrophages. The size of the bubble indicates the number of proteins (Big, many. Little, few). The color of bubble indicates the P value of pathway (Red, low. Blue, high). Bottom, enrichment score. Left, pathways. d The KEGG analysis of Top20 enriched pathways of upregulated proteins in human FOLR2+macrophages. The size of bubble indicates the number of proteins (Big, many. Little, few). The color of bubble indicates the P value of pathway (Red, low. Blue, high). Bottom, enrichment score. Left, pathways. e Representative polychromatic immunofluorescence images of 10 dpi human tendon adhesion tissue: SPP1 (green), FOLR2 (orange), COL1A1 (the marker to collagen, yellow), DAPI (blue), scale bars 25 μm. Immunofluorescence showed SPP1 and FOLR2 expression was around collagen at 10 dpi stage