Fig. 3

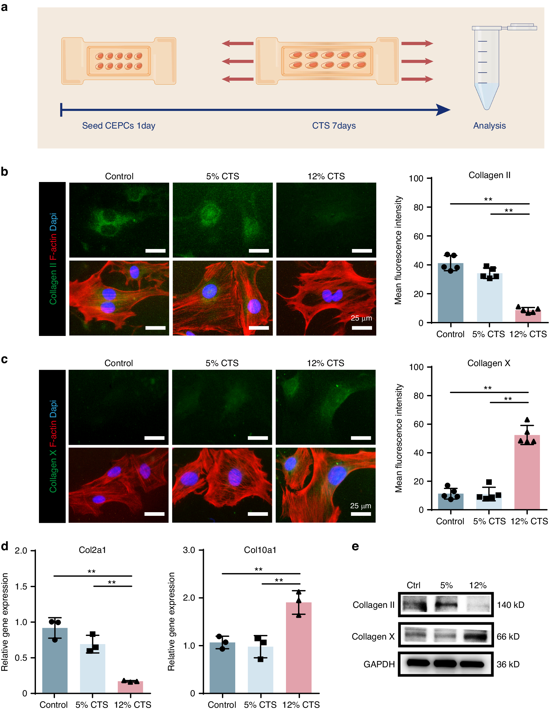
Application of abnormal stress on CEPCs. a Schematic diagram indicates the application of abnormal stress on CEPCs. Left, IF staining of Collagen II (b) and Collagen X (c) after CTS. Right, quantitative analysis of the mean fluorescence intensity of CESCs in Ctrl, 5% CTS and 12% CTS groups. F-actin (red), Collagen II and Collagen X (Green), DAPI (blue). d Quantitative analysis of Col2a1 and Col10a1 mRNA expression in CEPCs treated with CTS. e Western blot (WB) analysis of Collagen II and Collagen X in CEPCs treated with CTS. *P < 0.05, **P < 0.01