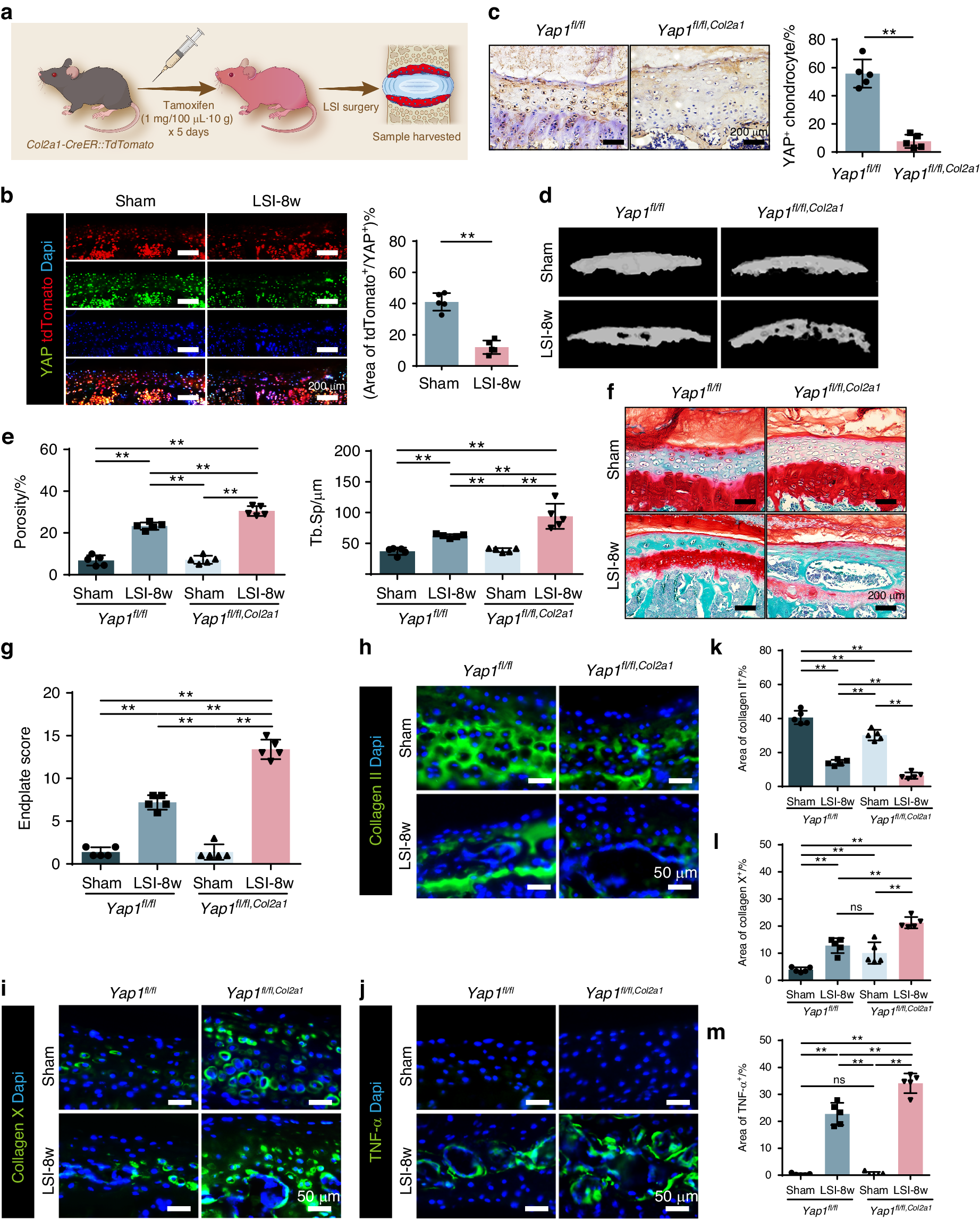
Fig. 5

Loss of Yap1 exaggerates CEP degeneration after LSI surgery. a Schematic diagram of the usage of the Col2a1-CreER::TdTomato mice to evaluate the chondrocytes in CEP. b IF staining and quantitative analysis of YAP in CEP from the mice with sham or LSI surgery. c IHC and quantitative analysis of the YAP expression in the CEP from Yap1fl/fl,Col2a1 mice with sham or LSI surgery. d Representative 3D Micro-CT images of the mice caudal endplates of L4-5 level (coronal view) at 8 weeks after LSI or sham surgery. e Quantitative analysis of the total porosity and Tb. Sp. f Representative SOFG staining images of the CEP from mice with Yap1 conditional knockout and LSI surgery. g Endplate scores evaluation of the CEP based on (f). h, i, j Representative IF staining images of the Collagen II, Collagen X and TNF-α (green) in CEP from different groups. k, l, m Quantitative analysis of the percentage of each area in CEP. **P < 0.01