Fig. 6

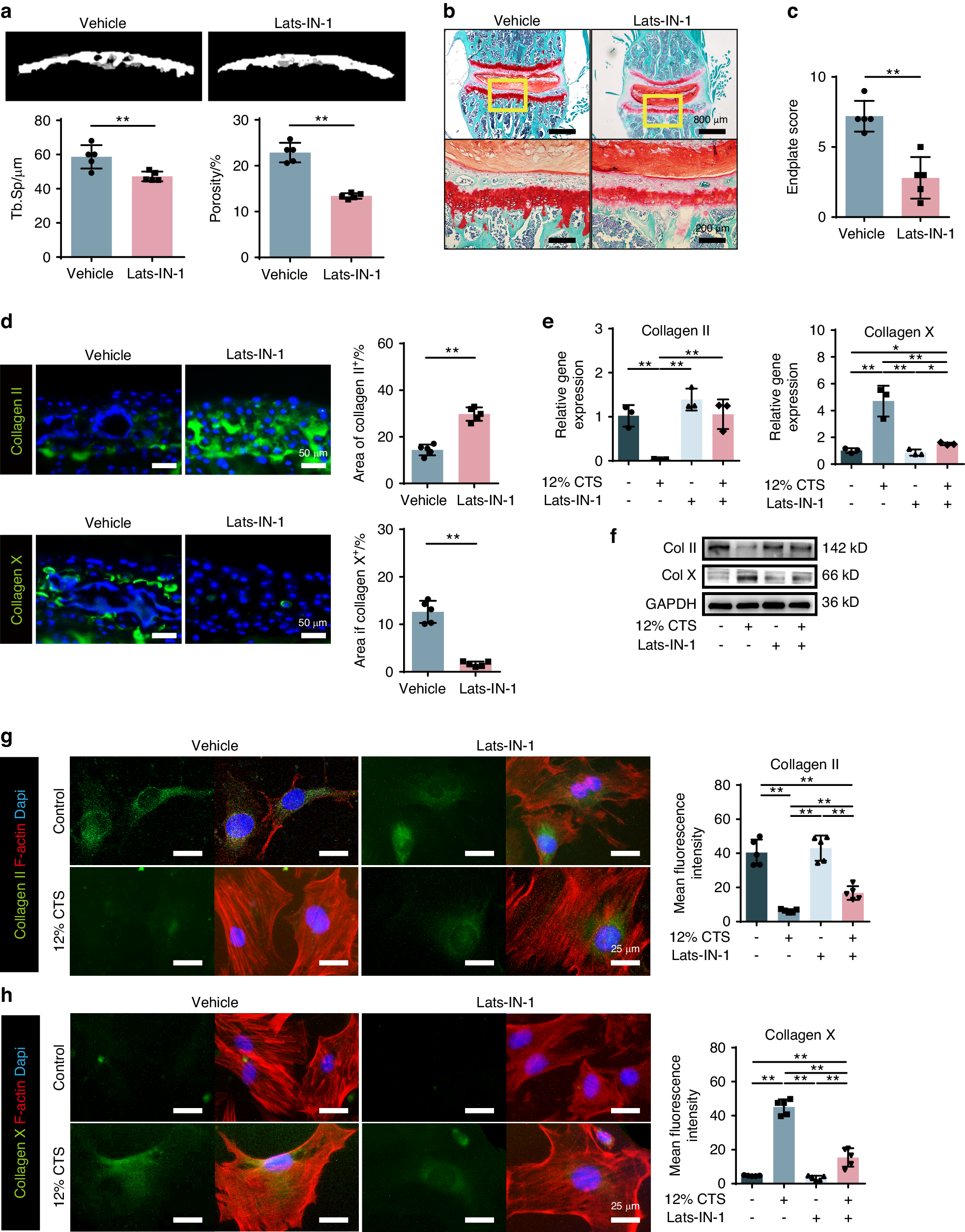
Activation of YAP attenuates cartilage degradation during LSI. a Top, representative 3D Micro-CT images of the caudal endplates of L4-5 level (coronal view) from LSI mice with or without Lats-IN-1 treatment. Bottom, quantitative analysis of the total porosity and Tb. Sp. b Representative SOFG staining images of the CEP from LSI mice with or without Lats-IN-1 treatment. c Endplate scores of the caudal endplates based on (b). d Left, representative IF staining images of the Collagen II and Collagen X (green) of the CEP from LSI mice with or without Lats-IN-1 treatment. Right, quantitative analysis of the percentage of each area in CEP. e Gene expression of Col2a1 and Col10a1 in CEPCs treated with 12% CTS and Lats-IN-1. f WB analysis of Collgen II, Collgen X and YAP in CEPCs treated with 12% CTS and Lats-IN-1. g, h Left, IF staining of Collagen II and Collagen X in Ctrl, 12% CTS, Ctrl+Lats-IN-1 and 12% CTS+Lats-IN-1 groups. Right, quantitative analysis of the mean fluorescence intensity. F-actin (red), Collagen II and Collagen X (Green), DAPI (blue). *P < 0.05, **P < 0.01