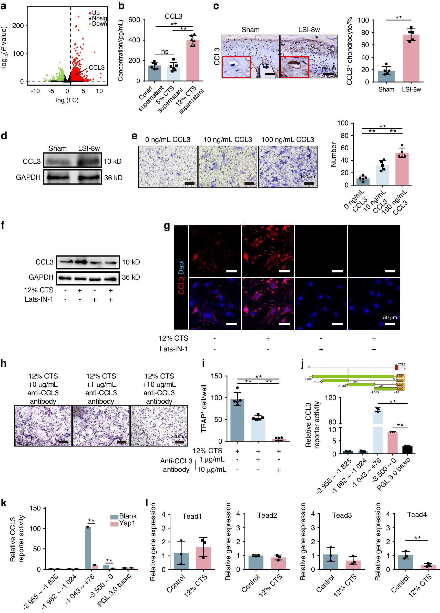
Fig. 8

Loss of YAP triggered CCL3 expression in CEPCs to active osteoclastogenesis. a Volcano plot analysis of the genes expression change profile in CEPCs treated with 12% CTS. b ELISA analysis of CCL3 concentration in the supernatant of CEPCs treated with CTS. c IHC and quantitative analysis of CCL3 in CEP from mice with sham or LSI surgery. d WB analysis of CCL3 in CEPs from mice taken sham or LSI surgery after 8 weeks. e Transwell assay to evaluate the BMM migration under CCL3 attraction. The BMMs were seeded on the upper chamber and different concentrations of CCL3 were added into the lower chamber. Representative images are shown on the left and random cell counting manually in five random fields under ×100 magnification on the right. f WB analysis of YAP and CCL3 in CEPCs treated with 12% CTS and YAP agonists Lats-IN-1. g IF staining of CCL3 in CEPCs treated with 12% CTS and YAP agonists Lats-IN-1. h TRAP staining of BMMs after induction with the supernatant of CTS-treated CEPCs supplemented with CCL3-neutralizing antibody. i Quantative analysis of osteoclast number in (g). j Luciferase assay of CCL3 reporter activity to identify the active region of CCL3 promoter in HEK293T cells. k Luciferase assay of CCL3 reporter activity with transfection of control or Yap1-overexpression plasmid in HEK293T cells. l Gene expression analysis of TEADs in CEPCs treated by 12% CTS. *P < 0.05. **P < 0.01