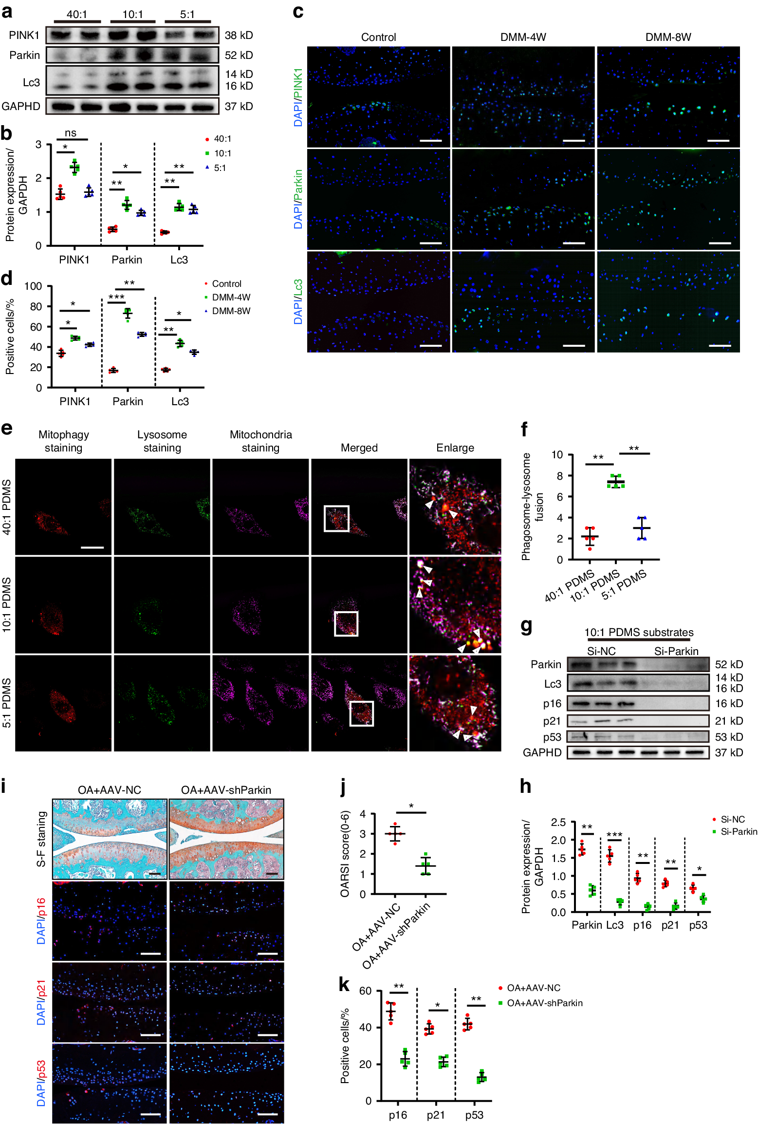
Fig. 3

ECM stiffening activates PINK1/Parkin mediated mitophagy which its inhibition delays chondrocyte senescence and joint degeneration in mice. a, b Western Blotting analysis of PINK1, Parkin, and Lc3 expression in mouse primary chondrocytes cultivated on 40:1, 10:1, and 5:1 PDMS substrates (n = 5). c Representative images of immunofluorescence of PINK1, Parkin, Lc3 in chondrocytes of controls and mice at the end of 4 weeks and 8 weeks after DMM surgery. Scale bars: 50 µm. d Quantification of p16INK4a, p21, p53-positive chondrocytes based on staining results in (c) (n = 5). e Representative images of mitochondria staining, lysosome staining and mitophagy staining in mouse primary chondrocytes cultivated on 40:1, 10:1, and 5:1 PDMS substrates. Scale bars: 5 µm. f Quantification of phagosome-lysosome fusion in chondrocytes based on staining results in (e) (n = 5). g, h Western Blotting analysis of Parkin, Lc3, p16INK4a, p21, and p53 in mouse primary chondrocytes which transfected si-NC or si-Parkin cultivated on 10:1 PDMS substrates (n = 5). i Representative images of safranin O/fast green and immunofluorescence staining of p16INK4a, p21, and p53 in the cartilage of mice intra-articularly injected with AAV-NC or AAV-shParkin after DMM surgery. Scale bars: 50 µm. j Quantification of the OARSI scale based on staining results in (i) (n = 5). k Quantification of p16 INK4a, p21-positive chondrocytes based on staining results in (i) (n = 5). *P < 0.05, **P < 0.01, ***P < 0.001. ns not significant; Con control, DMM destablization of the medial meniscus, DAPI 4’,6-diamidino-2-phenylindole, OARSI Osteoarthritis Research Society International, 40:1, 10:1, 5:1, 40:1, 10:1, 5:1 polydimethylsiloxane (PDMS) substrates