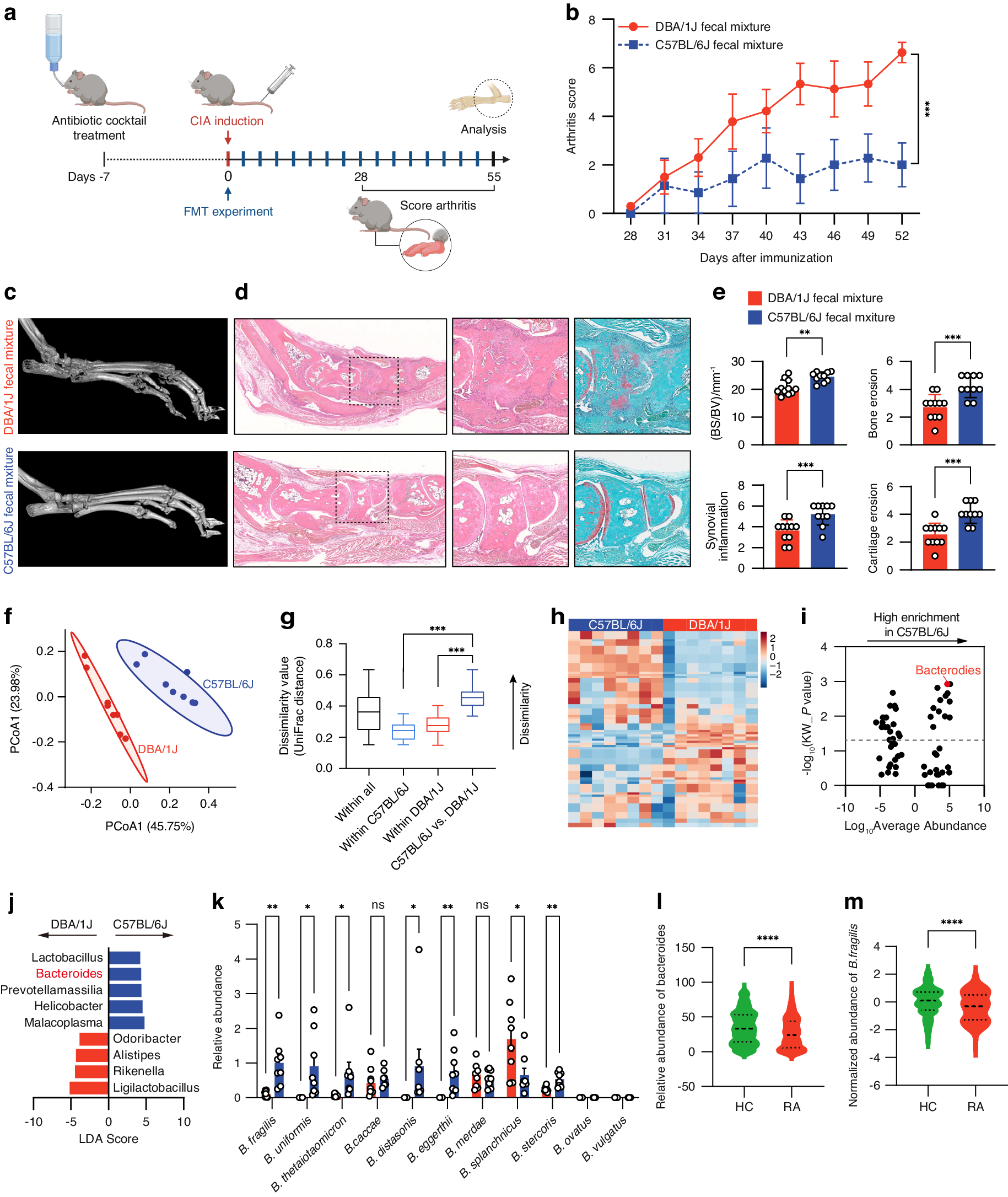
Fig. 1

Fecal microbiota transplantation and differential composition of gut microbiota between donor C57BL/6J mice and recipient DBA/1J mice. a Illustration of the fecal microbiota transplantation (FMT) in DBA1/J mice prior to the onset of CIA. b Evaluation of arthritis scores for the mice after FMT. c Representative micro-CT images of the mice after FMT. d Images of H&E and SafO-FG staining of the paw sections. e Measurement of ratio of bone surface to bone volume (BS/BV), and quantification of synovial inflammation and bone erosion on H&E-stained sections, as well as cartilage erosion on SafO-FG-stained sections. n = 10 for mice treated with C57BL/6J fecal mixture and n = 11 for mice treated with DBA/1J fecal mixture. f Principal coordinate analysis (PCoA) plots of 16S rRNA gene sequencing data depicting the differential microbial composition between non-immunized C57BL/6J mice and DBA/1J mice. g Boxplots showing unweighted UniFrac distances within and between samples. h Heatmap of bacterial operational taxonomic units (OTUs) abundance in non-immunized DBA/1J mice and C57BL/6J mice. i Volcano plot displaying the differential abundance distribution of microbial OTUs at the genus level in non-immunized C57BL/6J mice. The horizontal dotted line showed the P value = 0.05, and the OTUs above horizontal dotted line had statistical difference between the two mouse strains. j Linear discriminant analysis (LDA) effect size analysis of differential microbial abundance at the genus level between non-immunized DBA/1J mice and C57BL/6J mice with an LDA score >3. k Relative abundance of human-related species of Bacteroides in feces of non-immunized C57BL/6 mice and DBA/1J mice as detected by real-time PCR. n = 8 for both DBA/1J mice and C57BL/6J mice. l Relative abundance of Bacteroides in feces of RA patients (n = 222) and healthy control (HC) individuals (n = 1 000) from GMrepo Database. m Normalized abundance of B.fragilis in feces of RA patients (n = 143) and HC individuals (n = 1 000) from GMrepo Database. Graphs represented means ± SEM and statistical significance was calculated by two-way analysis of variance (ANOVA) (b), Student’s t test (e and k–m) and one-way ANOVA (g). ns no significance, *P < 0.05, **P < 0.01, ***P < 0.001 and ****P < 0.000 1