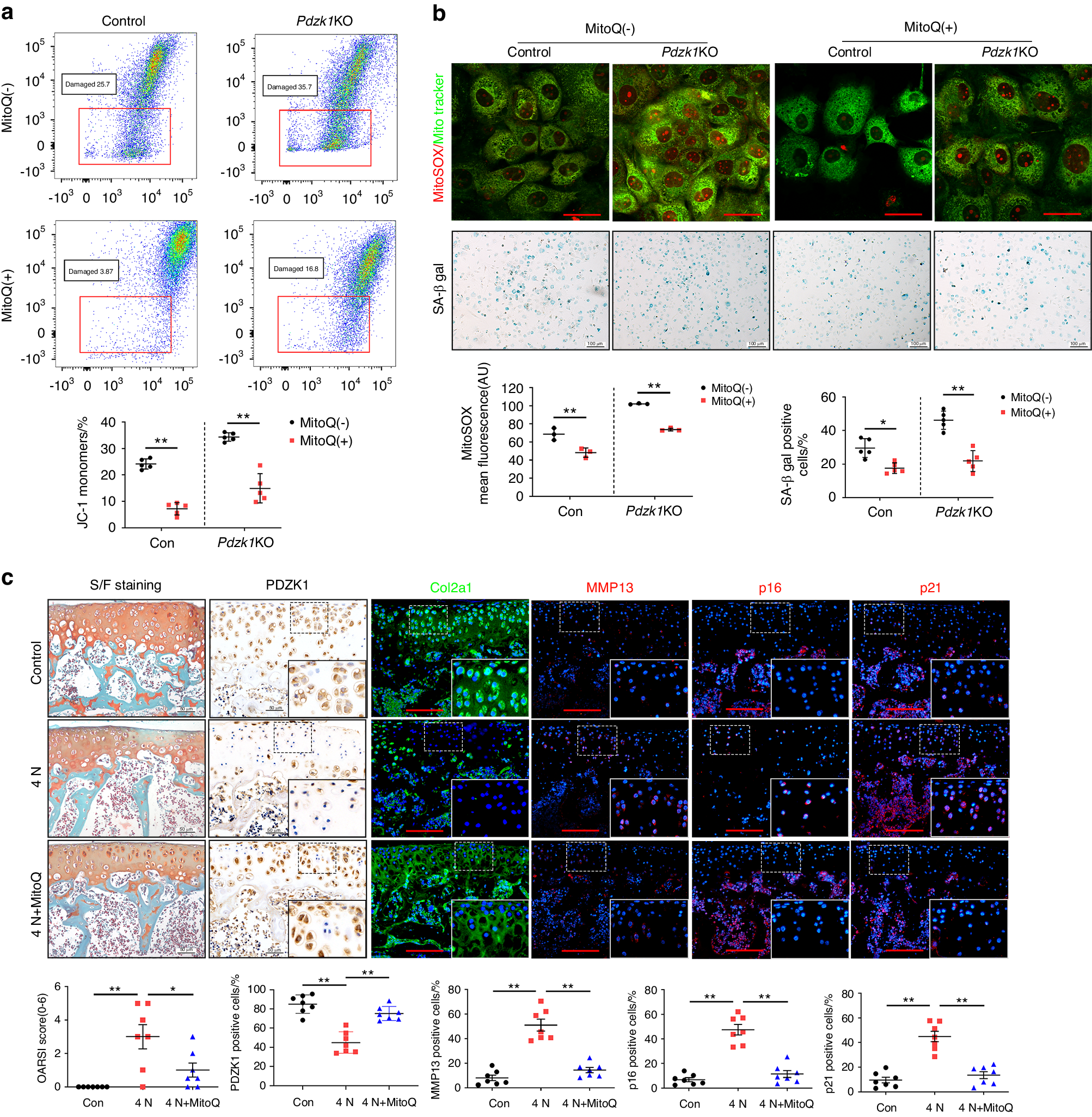
Fig. 5

Mitoquinone (MitoQ) preserves mitochondrial functions and inhibits chondrocyte senescence induced by loss of PDZK1. a Mitochondrial membrane potential was analyzed by flow cytometry using JC-1 dye in passage 3 chondrocytes of Pdzk1KO and Control mice with or without MitoQ. Red box indicates the ratio of damaged mitochondria. n = 5 per group. b Representative fluorescence of MitoTracker green and mitoSOX and images of SA-β-Gal staining of primary chondrocytes described in a. Scale bar: 10 μm (MtioSOX) and 50 μm (SA-β-Gal).MitoSOX mean fluorescence and SA-β-Gal-positive chondrocytes as a proportion of the total chondrocytes were analyzed. n = 3 per group (MitoSOX) and n = 5 per group (SA-β-Gal). c Representative images of safranin O/fast green staining, immunofluorescence of Col2a1, MMP13, p16ink4a and p21 and quantification analysis of OARSI scale and positive chondrocytes as a proportion of the total chondrocytes in cartilage explants under the application of multiple loading episodes at a peak load of 4 N for 24 h with or without MitoQ. Scale bars: 50 μm. n = 6 per group. *P < 0.05. **P < 0.01