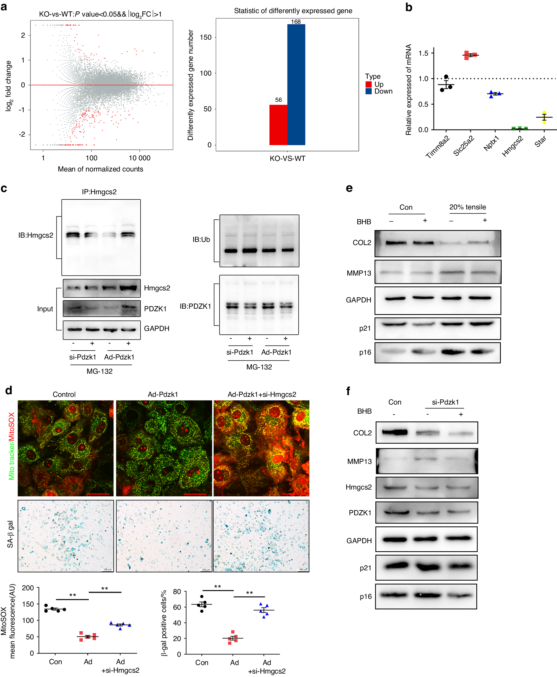
Fig. 6

PDZK1 deficiency in chondrocytes interference with mitochondrial function through binding to Hmgcs2. a The mRNA expression profile of articular cartilage from Pdzk1KO mice and their littermate controls was analyzed. b Genes related to mitochondria function in Pdzk1KO mouse cartilage were assessed by real‐time PCR. n = 6 per group. c Hmgcs2 was immunoprecipitated from primary chondrocytes of C57 BL/6 J mice after stimulation with MG-132 and transfection with either Ad-Pdzk1 or si-Pdzk1. Western blotting detected the ubiquitination level of Hmgcs2. d Representative fluorescence of MitoTracker green and mitoSOX and images of SA-β-Gal staining of primary chondrocytes with or without Ad-Pdzk1 and si-Hmgcs2. Scale bar: 10 μm (MtioSOX) and 50 μm SA-β-Gal). MitoSOX mean fluorescence and SA-β-Gal-positive chondrocytes as a proportion of the total chondrocytes were analyzed. n = 5 per group. *P < 0.05. **P < 0.01. e Western blotting analysis of COL2A1, MMP13, p16ink4a and p21 in primary chondrocyte suffered from 20% elongation strain loading with or without BHB. f Western blotting analysis of COL2A1, MMP13, PDZK1, Hmgcs2, p16ink4a and p21 in primary chondrocytes treated with si-Pdzk1 or BHB. IHC immunohistochemical, OA osteoarthritis, DMM destabilization of the medial meniscus, Ad-Pdzk1 adenovirus containing PDZK1, BHB β-hydroxybutyric