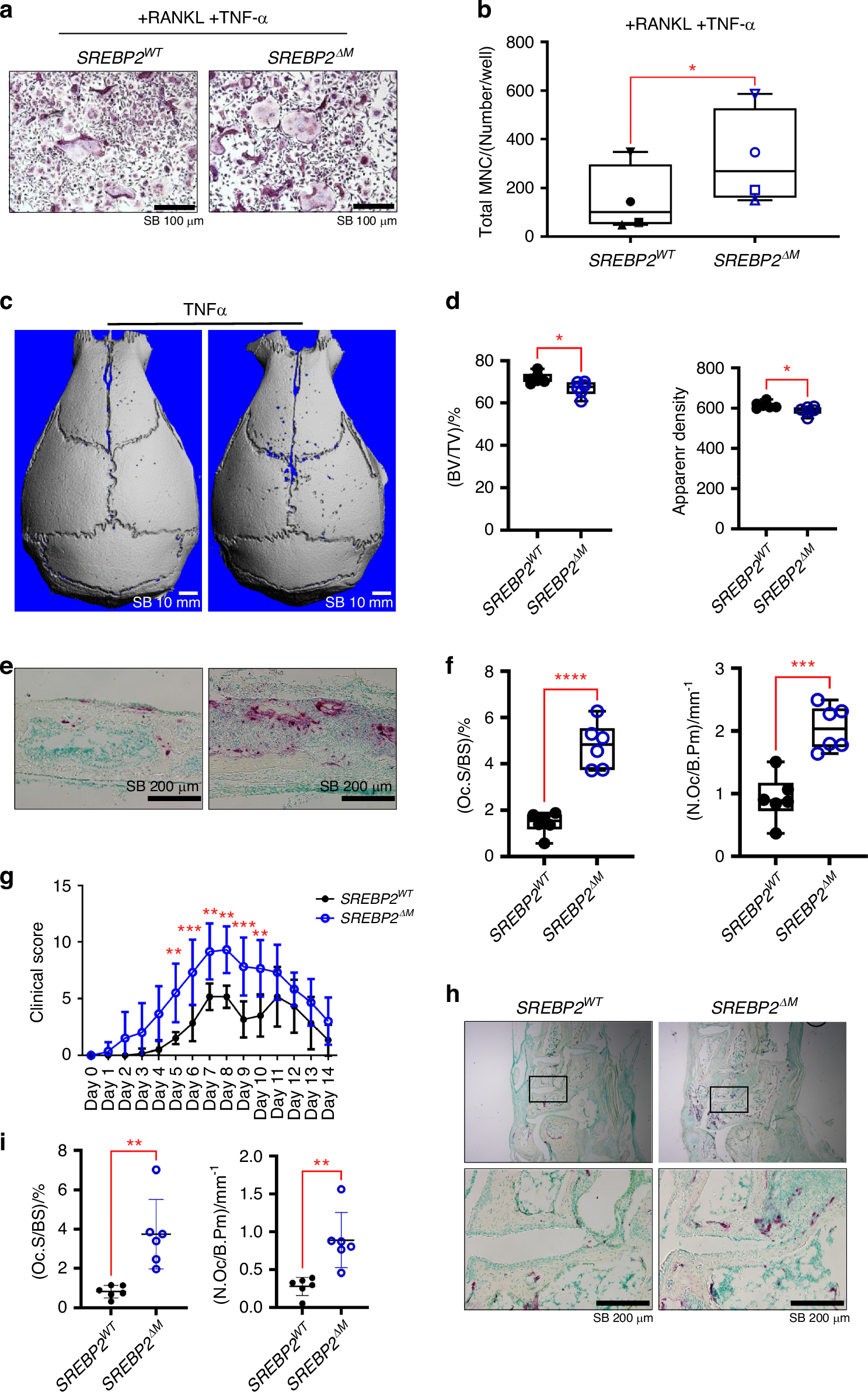
Fig. 4

SREBP2 protects mice from inflammatory bone destruction. a, b Osteoclastogenesis assay. SREBP2WT and SREBP2∆M BMMs were cultured with RANKL (20 ng/mL) plus TNF-α (20 ng/mL). a Representative images of TRAP staining. Scale bars: 100 µm. b Quantification of TRAP-positive cells with 3 or more nuclei. c–f TNF-α-induced supracalvarial bone loss model (n = 6 per group). c Representative 3D images. d μCT analyses for bone volume/tissue volume (BV/TV) and apparent density. e Representative images for TRAP staining of histological sections of calvaria. Scale bars: 200 µm. f The osteoclast surface per bone surface (Oc. S/BS) and the number of osteoclasts per bone perimeter (N. Oc/B.Pm) were quantified. g–i K/BxN serum-induced arthritis model (n = 6 per group). g Time course of clinical score. h Representative TRAP staining of histological sections of tarsal bones. Scale bars: 200 µm. i The osteoclast surface per bone surface (OcC. S/BS) and the number of osteoclasts per bone perimeter (N. Oc/B.Pm) were quantified. All data are shown as median and interquartile range. n.s., not significant; *P < 0.05; **P < 0.01; ***P < 0.005; ****P < 0.001 by two-tailed unpaired t test (b, d, f, i), or 2-way repeated measures ANOVA with multiple comparisons (g)