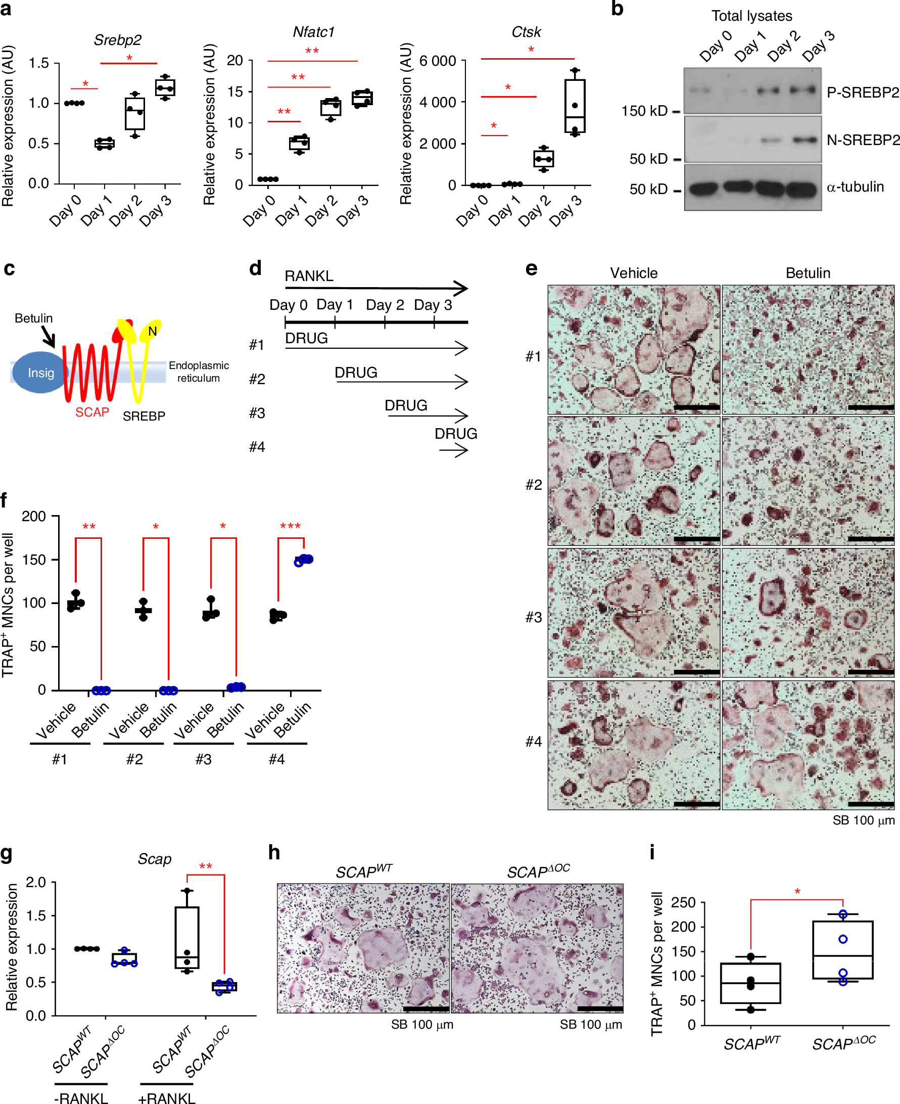
Fig. 5

SCAP/SREBPs inactivation in late stage accelerates osteoclast differentiation. a Srebp2, Nfatc1 and Cathepsin K mRNA levels were assessed from 8-week-old female C57/BL6 mouse BMMs cultured with RANKL (50 ng/mL) for indicated days. b Immunoblots of total lysates from indicated days of culture after RANKL (50 ng/mL) stimulation using SREBP2 and α-tubulin antibodies. c Schematic showing the action of Betulin. d Schematic of drug treatment for experiments, #1 indicating drug treated since Day 0 of the culture (concurrent with RANKL), #2 from Day 1 of the culture, #3 from Day 2 of the culture, #4 from Day 3 of the culture. In case of #4, the drugs were incubated for 6 h. e, f 0 and 1 µg/mL of betulin were tested for four treatment schedules. e Representative images of TRAP-stained cells. f Numbers of TRAP-positive osteoclasts per well. g Scap mRNA levels were assessed by qPCR from SCAPWT and SCAP∆OC osteoclasts at day 3 of RANKL treatment. h Representative images of TRAP-stained cells. i Numbers of TRAP-positive osteoclasts from SCAPWT and SCAP∆OC are shown. All data are shown as median and interquartile range. n.s., not significant; *P < 0.05; **P < 0.01; ***P < 0.005; ****P < 0.001 by two-tailed unpaired t test (i), one-way (a) or two-way ANOVA with multiple comparisons (f, g). All data are from at least 3 independent experiments