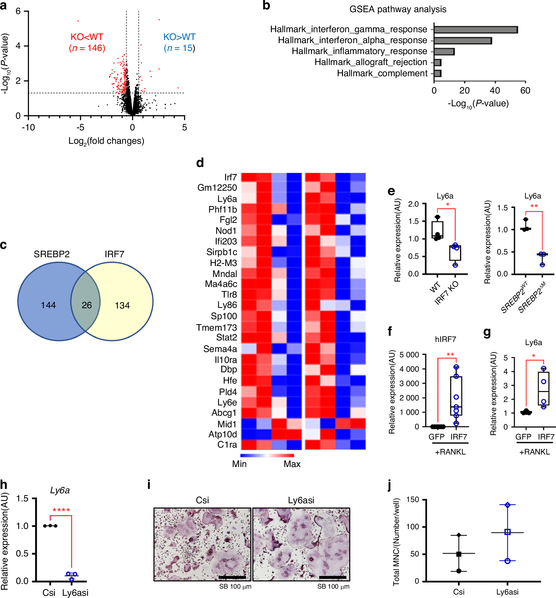
Fig. 8

The SREBP2-IRF7 axis regulates 26 overlapping genes. a Volcano plot of RNA-seq analysis of differentially expressed genes (DEGs). Blue dots represent significantly differentially regulated genes (P < 0.05, fold changes >1.5). b Gene Set Enrichment Analysis (GSEA) of DEG in 7 a. c Venn diagram showing genes commonly regulated by SREPB2 and IRF7. d Heatmap of overlapped genes in DEGs shown in 5 a and 7 a. e Ly6a mRNA levels were assessed in wildtype, IRF7 knockout, SREBP2WT, and SREBP2∆M BMMs after 3 days of RANKL (50 ng/mL) treatment. f IRF7 mRNA levels were assessed after adenoviral overexpression of GFP control or 3xHA_GFP_IRF7 (IRF7) in mouse BMMs stimulated with RANKL (50 ng/mL). g Ly6a mRNA levels were assessed after adenoviral overexpression of GFP control or 3xHA_GFP_IRF7 (IRF7) in mouse BMMs stimulated with RANKL (50 ng/mL). h Ly6a mRNA levels were assessed from control siRNAs (Csi) or ly6a siRNAs (Ly6asi) transfected BMMs. i Osteoclastogenesis assay. Csi or Ly6asi transfected BMMs were cultured with RANKL (50 ng/mL). Representative images were shown. Scale bars: 100 µm. j TRAP-positive cells with 3 or more nuclei were counted. All data are shown as median and interquartile range. n.s., not significant; *P < 0.05; **P < 0.01 by paired t-test (e,f,g,h,j). All data are from two biological replicates (a–d) or at least 3 independent experiments (e–h, j)