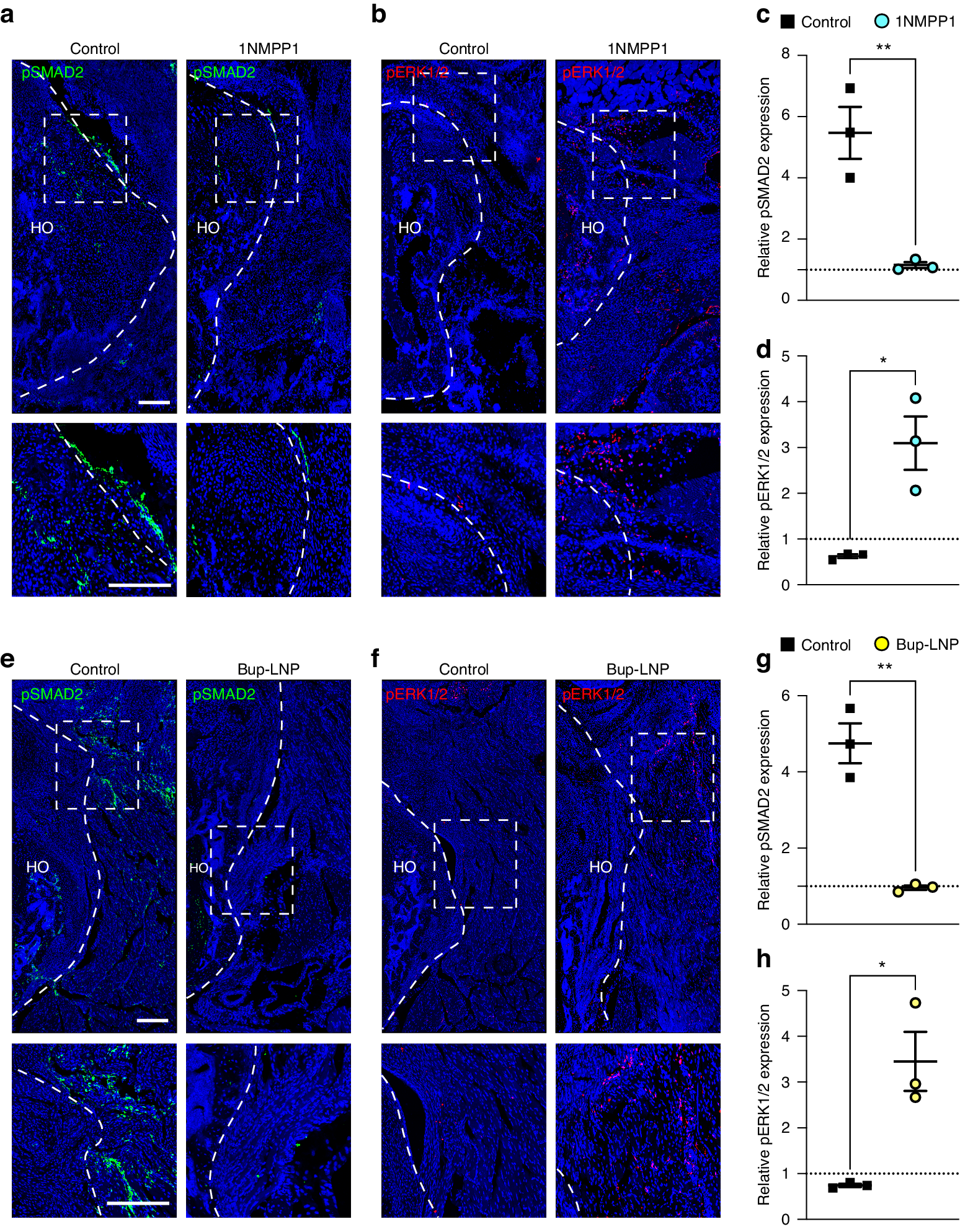
Fig. 7

Reduced HO site innervation is associated with altered TGFβ and FGF signaling activation. a Representative images of pSMAD2 immunofluorescent staining within acetabulum associated HO in TrkAF592A mice treated with either 1NMPP1 or vehicle control. Tile scans appear above, while high magnification images are below. b Representative images of pERK1/2 immunofluorescent staining in TrkAF592A mice treated with either 1NMPP1 or vehicle control. c, d Quantification of pSMAD2 and pERK1/2 expression immunostaining among HO in TrkAF592A mice treated with either 1NMPP1 or vehicle control. Each dot represents an individual animal, and each group is normalized to the non-operated control. e Representative images of pSMAD2 immunofluorescent staining within acetabulum associated HO among mice treated with Bup-LNP or PBS control. Tile scans appear above, while high magnification images are below. f Representative images of pERK1/2 immunofluorescent staining within mice treated with Bup-LNP or PBS control. g, h Quantification of pSMAD2 and pERK1/2 expression after Bup-LNP treatment versus PBS control. Each dot represents an individual animal, and each group is normalized to the non-operated control. n = 3 per group. Scale bars: 200 μm. Data presented as mean ± 1 SD. Unpaired two-tailed Student’s t test was used for a two-group comparison. *P < 0.05, **P < 0.01