Fig. 2
From: Osteoclasts control endochondral ossification via regulating acetyl-CoA availability

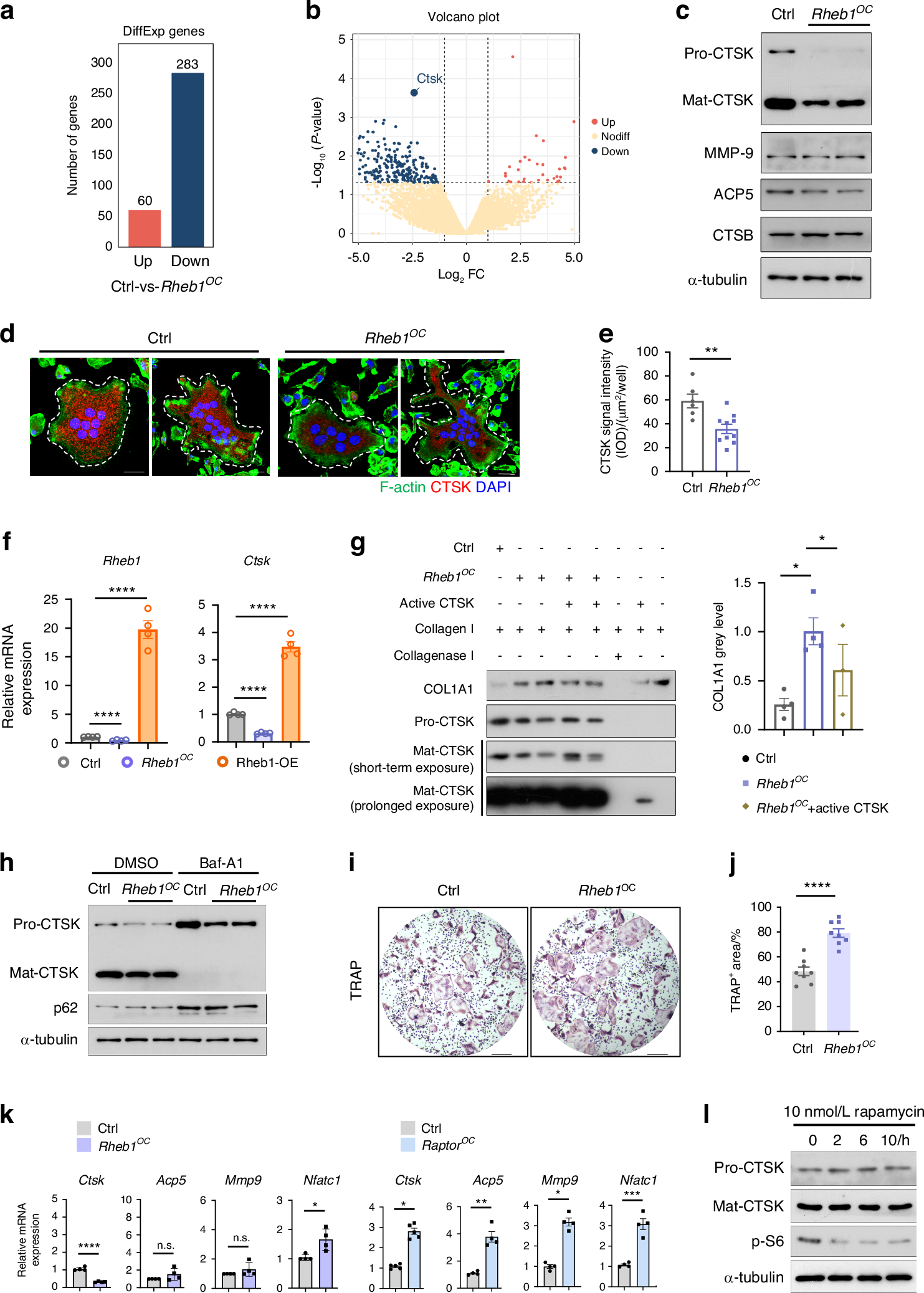
Rheb1 deletion impairs osteoclast function via suppressing CTSK production in an mTORC1-independent manner. a Number of differentially expressed genes (DEGs) in the indicated osteoclasts in RNA-seq data. b Volcano plot of RNA-seq data to show CTSK is a significantly down-regulated gene in Rheb1-deficient osteoclasts compared to controls (n = 3). c Immunoblot analysis of CTSK, MMP-9, ACP5 and CTSB protein levels in Rheb1-deficient or control osteoclasts. Approximately 40 kD indicates the pre-proenzyme form, while approximately 35 kDa indicates the active CTSK form. Cells were collected at times when a large majority of multinuclear cells had formed (n = 3 technical replicates from more than three biological replicates for each strain). d, e Immunofluorescence staining and analysis of the CTSK level in multinucleated Rheb1-deficient or control osteoclasts (scale bar, 20 µm, n = 5 for control, n = 10 for Rheb1OC). Unpaired t test. **P < 0.01. f Q-PCR analysis of CTSK and Rheb1 relative mRNA expression in Rheb1-deficient or Rheb1-overexpressing (Rheb1-OE) osteoclasts, compared to the negative controls, respectively (n = 4). g Immunoblotting analysis to detect type I collagen (0.4 mg/mL) ex vivo degradation in cellular contents from Rheb1-deficient or control osteoclasts. Active CTSK (4E-04 mg/mL) or type I collagenase (1.2 mg/mL) administration as a positive control (n = 3 for control, n = 4 for Rheb1OC, n = 3 for Rheb1OC + active CTSK). One-way ANOVA. *P < 0.05. h Immunoblots of the levels of the pre-proenzyme and active CTSK forms in Rheb1-deficient or control osteoclasts, with or without lysosome inhibitor bafilomycin A1 (10 ng/mL) treatment (n = 3 technical replicates from more than three biological replicates). i–j Staining for TRAP and analysis of ex vivo osteoclast differentiation in Rheb1OC or littermate control mice (scale bar, 250 µm); osteoclast differentiation was induced by RANKL and MCSF for 4 days (n = 8). k Q-PCR analysis to determine relative CTSK, ACP5, MMP-9 and Nfatc1 mRNA expression levels in Rheb1-deficient or Raptor-deficient osteoclasts compared to their controls (n = 4). Unpaired t test. *P < 0.05, **P < 0.01, ***P < 0.001, ****P < 0.000 1; n.s., no significant difference. l Immunoblotting for the protein levels of the CTSK pre-proenzyme and active forms in osteoclasts which were treated with 10 nmol/L rapamycin for 0, 2, 6 or 10 h. A decreased phosphorylated-S6 level indicates mTORC1 inhibition. All data are presented as mean ± SEM