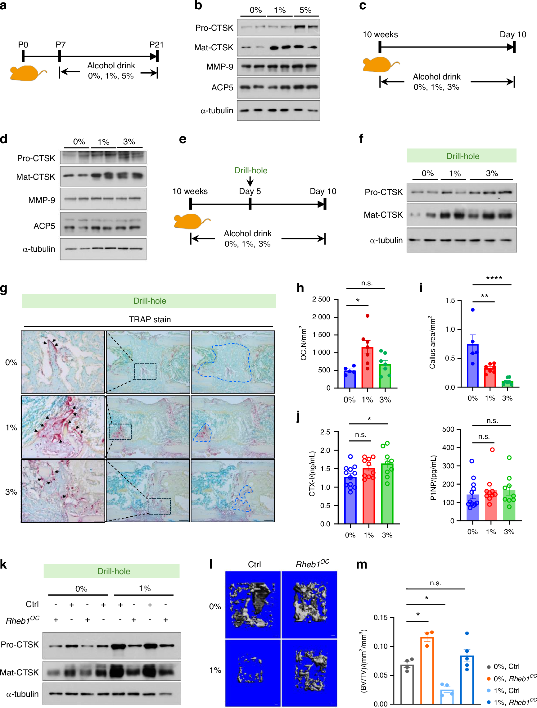
Fig. 6
From: Osteoclasts control endochondral ossification via regulating acetyl-CoA availability

Ethanol intake causes a poor fracture healing due to increased CTSK production. a A schematic pattern of a mouse alcohol consumption model during development. b Immunoblots of CTSK, MMP-9 and ACP5 protein levels in lysates prepared from P21 mice epiphyseal cancellous bone tissues, with ɑ-tubulin as an internal control. c A schematic pattern of an adult mouse alcohol consumption model. d Immunoblotting analysis of CTSK, MMP-9 and ACP5 levels in lysates prepared from epiphyseal cancellous bone tissues of alcohol-consuming mice in c, with ɑ-tubulin as an internal control. e A schematic pattern of the adult mouse alcohol consumption model with or without a drill-hole bone defect. f Immunoblot analysis of CTSK protein levels in drilled hole bone tissues from mice in e. g, h Analysis of staining for TRAP (black arrow: TRAP-positive cell) to show osteoclastogenesis in mice consuming alcohol following drill-hole surgery (scale bar, left panel 50 µm, right panel 200 µm). One-way ANOVA. *P < 0.05, n.s., no significant difference. i Callus size (shown in g, blue dashed line) analysis in drill-hole model mice with or without alcohol consumption. One-way ANOVA. **P < 0.01, ****P < 0.000 1. j Serum CTX-I and P1NP levels in mice modeling in e. One-way ANOVA. *P < 0.05, n.s., no significant difference. k Immunoblotting analysis of the CTSK protein level in callus tissue from Rheb1OC drill-hole mice and their littermate controls. With ɑ-tubulin as an internal control. l, m Micro-CT analysis to compare callus size in drill-hole surgery Rheb1OC mice to littermate controls in the context of alcohol consumption (scale bar, 100 µm). One-way ANOVA. *P < 0.05, n.s., no significant difference. All data are presented as mean ± SEM