Fig. 2
From: Periostin+ myeloid cells improved long bone regeneration in a mechanosensitive manner

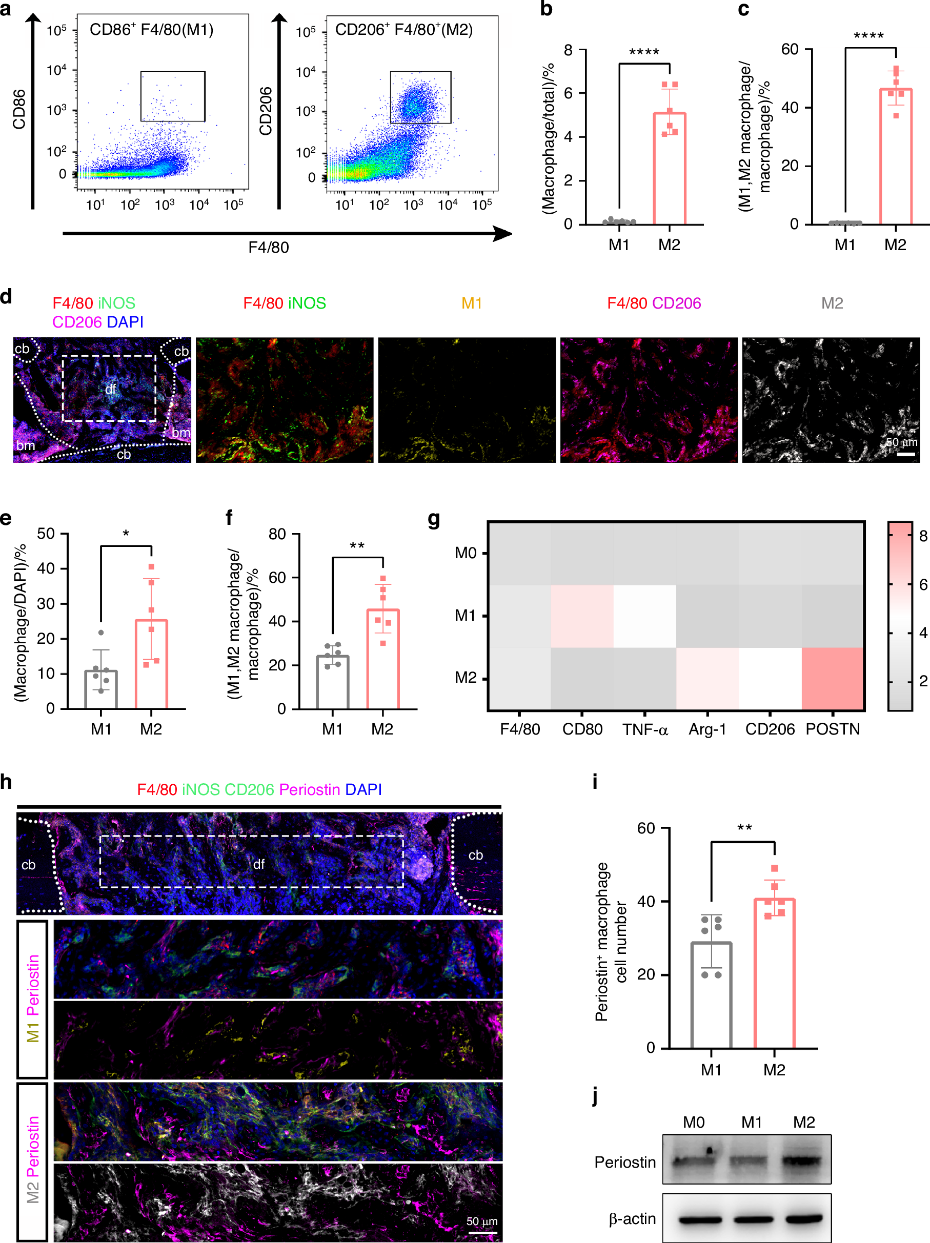
Periostin was primarily expressed by M2 macrophages in the bone defect. a Flow cytometry analysis of F4/80+ CD86+ macrophages (M1 macrophages) and F4/80+ CD86+ macrophages (M2 macrophages) isolated from the defect site in WT mice. Quantification of FACS results for the proportion of M1 or M2 macrophages in b total cells or c F4/80+ macrophages (n = 6). d The number of F4/80+ iNOS+ macrophages (M1 macrophages) and F4/80+ CD86+ macrophages in WT mice on PSD 10. Quantification of immunofluorescence analysis results for the proportion of M1 or M2 macrophages in e total cells and f macrophages (n = 6). g Quantitative of real-time PCR (RT-PCR) analyses of the expression of periostin, and M1 or M2 macrophages marker isolated from WT mice in M0, M1, and M2 macrophages (n = 3). h The number of periostin+ M1 or periostin+ M2 macrophages in the defect site of WT mice on PSD 10. i Quantification of immunofluorescence analysis results for the number of periostin+ M1 or periostin+ M2 macrophages (n = 6). j Western blot analysis of the expression of periostin in M0, M1, and M2 macrophages from WT mice. cb cortical bone, df defect site, bm bone marrow (n = 3). *P < 0.05; **P < 0.01; ****P < 0.000 1. Student’s t test. Data were mean ± SD