Fig. 4
From: Periostin+ myeloid cells improved long bone regeneration in a mechanosensitive manner

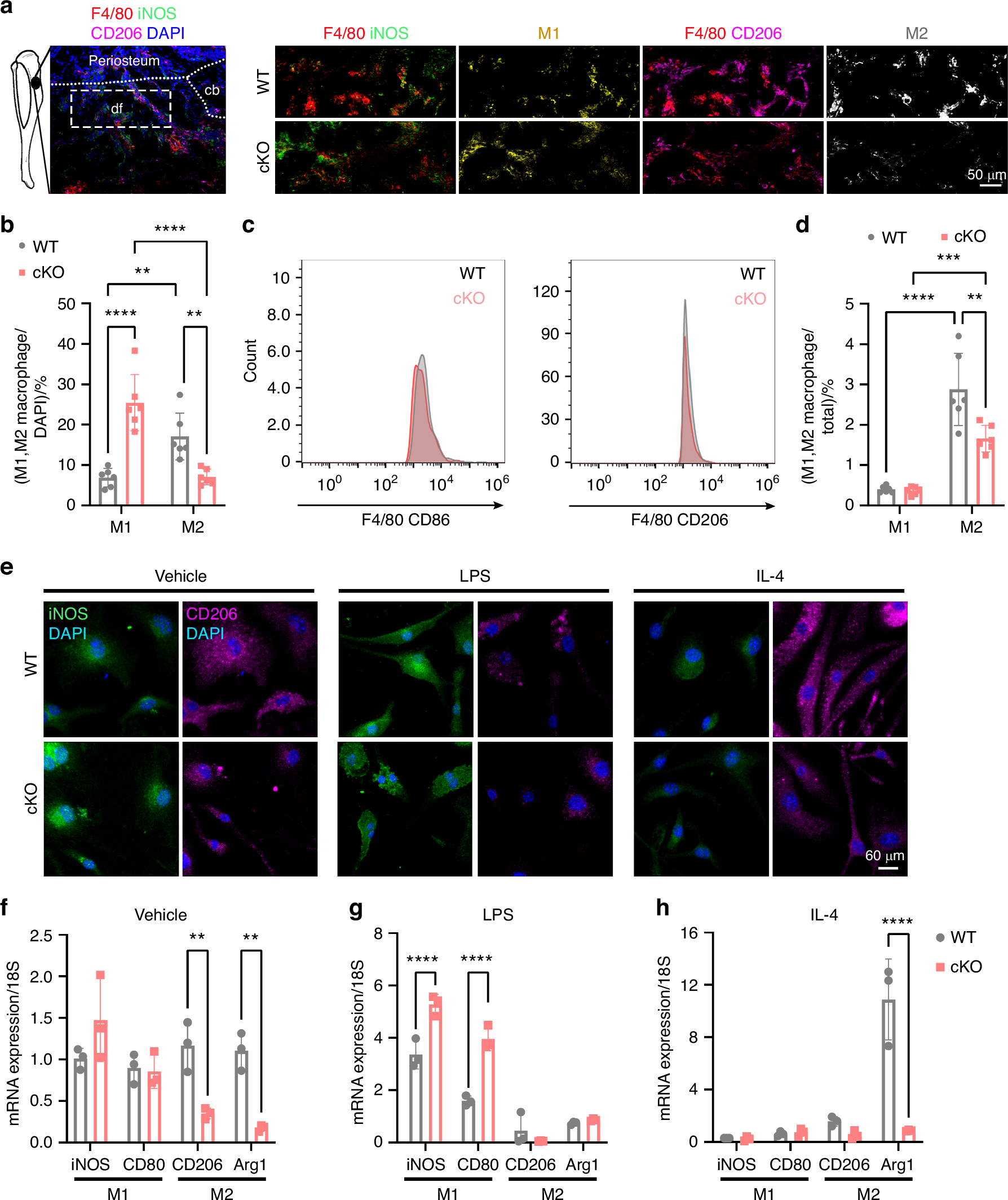
Knockout of periostin in myeloid cells inhibited M2 polarization. a The number of M1 or M2 macrophages in the defect site of WT or cKO mice on PSD 10. b Quantification of immunofluorescence staining of M1 or M2 macrophages out of total macrophages (n = 6). c FACS analysis of M1 or M2 macrophages isolated from the defect site in WT or cKO mice. d Quantification of FACS analysis of the proportion of M1 or M2 macrophages in total cells (n = 6). e Expression of iNOS and CD206 in BMDMs of WT or cKO mice under in vehicle-, LPS- and IL-4- treatment (n = 3). Quantitative RT-PCR analyses of the expression of M1 and M2 BMDMs isolated from WT or cKO mice in f vehicle-, g LPS- and h IL-4- treatment (n = 3). cb cortical bone, df defect site. **P < 0.01; ***P < 0.001; ****P < 0.000 1. Ordinary two-way ANOVA. Data were mean ± SD