Fig. 5
From: Periostin+ myeloid cells improved long bone regeneration in a mechanosensitive manner

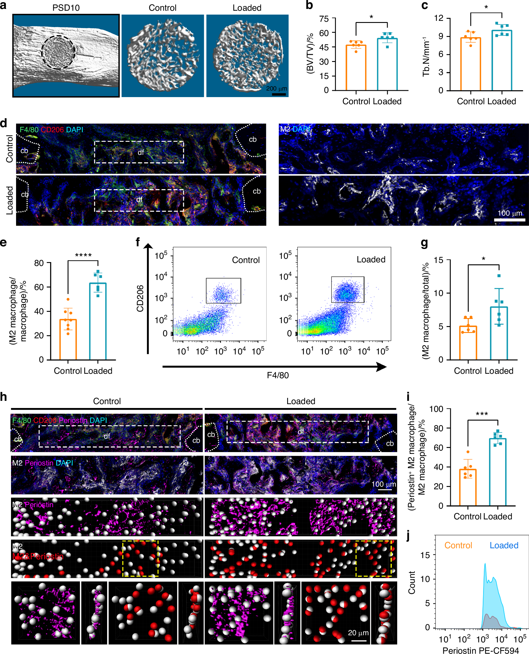
Macrophages polarized towards M2 and expressed periostin in response to mechanical loading. a 3D Micro-CT images of new bone accrual isolated from WT mice on PSD 10 after MTD surgery in control and loaded tibia. Quantitative parameters of Micro-CT analysis of new bone accrual including b BV/TV and c Tb.N (n = 6). d The number of M2 macrophages in control and loaded tibia of WT mice on PSD 10. e Quantification of immunofluorescence analysis of the proportion of M2 macrophages in total macrophages (n = 6). f Flow cytometry analysis of M2 macrophages isolated from defect site in control and loaded tibia. g Quantification of FACS analysis of the proportion of M2 macrophages in total cells (n = 6). h The number of periostin+ M2 macrophages in control and loaded tibia of WT mice on PSD 10. i Quantification of the proportion of periostin+ M2 macrophages in total M2 macrophages (n = 6). j Flow cytometry analyses of periostin+ M2 macrophages isolated from defect site in control and loaded tibia. cb cortical bone, df bone defect, PSD postsurgical day. *P < 0.05; ***P < 0.001; ****P < 0.000 1. Student’s t test. Data were mean ± SD