Fig. 7
From: Periostin+ myeloid cells improved long bone regeneration in a mechanosensitive manner

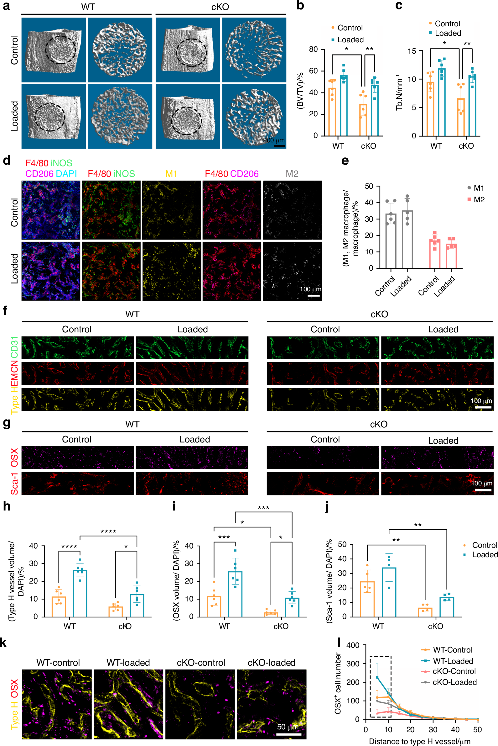
Mechanical loading rescued the impaired osteogenesis and angiogenesis due to periostin knockout. a 3D Micro-CT images of new bone accrual isolated from WT or cKO mice on PSD 10 after MTD surgery in control and loaded tibia. b-c Quantitative parameters of Micro-CT analysis of new bone accrual including b BV/TV and c Tb. N (n = 6). d The number of M1 and M2 macrophages in control and loaded tibia of cKO mice on PSD 10. e Quantification of immunofluorescence analysis of the proportion of M1 and M2 macrophages in total macrophages in control and loaded tibia (n = 6). f The numbers of CD31+ vessels, EMCN+ vessels and CD31+ EMCN+ type H vessels in control and loaded tibia of WT or cKO mice on PSD 10. g The number of OSX+ cells and Sca-1+ cells in control and loaded tibia of WT or cKO mice on PSD 10. h Quantification of the volume of type H vessels in control and loaded tibia of WT or cKO mice (n = 6). Quantification of the number of osteogenic cells i OSX+, j Sca-1+ cells in control and loaded tibia of WT or cKO mice (n = 6). k OSX+ cells and type H vessels in control and loaded tibia of WT mice and cKO mice on PSD 10. l Quantification of the OSX+ cell numbers in various distances to type H vessels in control and loaded tibia (n = 6). *P < 0.05; **P < 0.01; ***P < 0.001; ****P < 0.000 1. Ordinary two-way ANOVA. Data were mean ± SD