Fig. 5
From: FGFR antagonists restore defective mandibular bone repair in a mouse model of osteochondrodysplasia

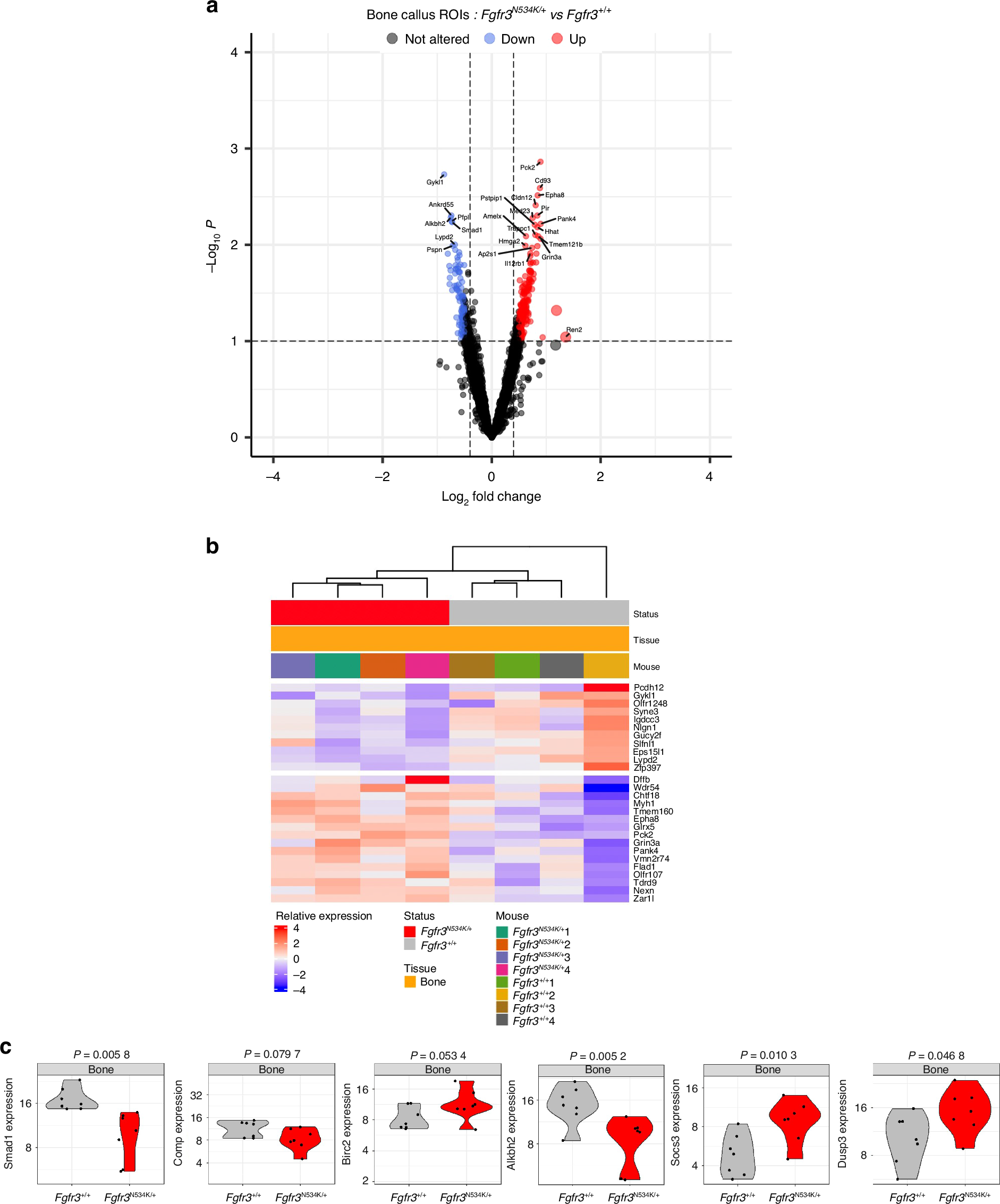
Spatial transcriptomic analysis of the newly formed bone in the calluses from Fgfr3N534K/+ and Fgfr3+/+ mice at day 14 post-fracture. a Volcano plot and b heatmap representation of the differentially expressed genes (P < 0.1) that were either upregulated (in red) or downregulated (in blue) in the bone calluses for Fgfr3N534K/+ mice, relative to Fgfr3+/+ mice. c Violin plots showing the expression levels (normalized read counts) of Smad1, Comp, Birc2, Alkbh2, Dusp3 and Socs3 in the newly formed bone of the calluses from Fgfr3N534K/+ mice (in red) and Fgfr3+/+ mice (in gray). The significance of the deregulation in Fgfr3N534K/+ mice is indicated by the P-values shown at the top