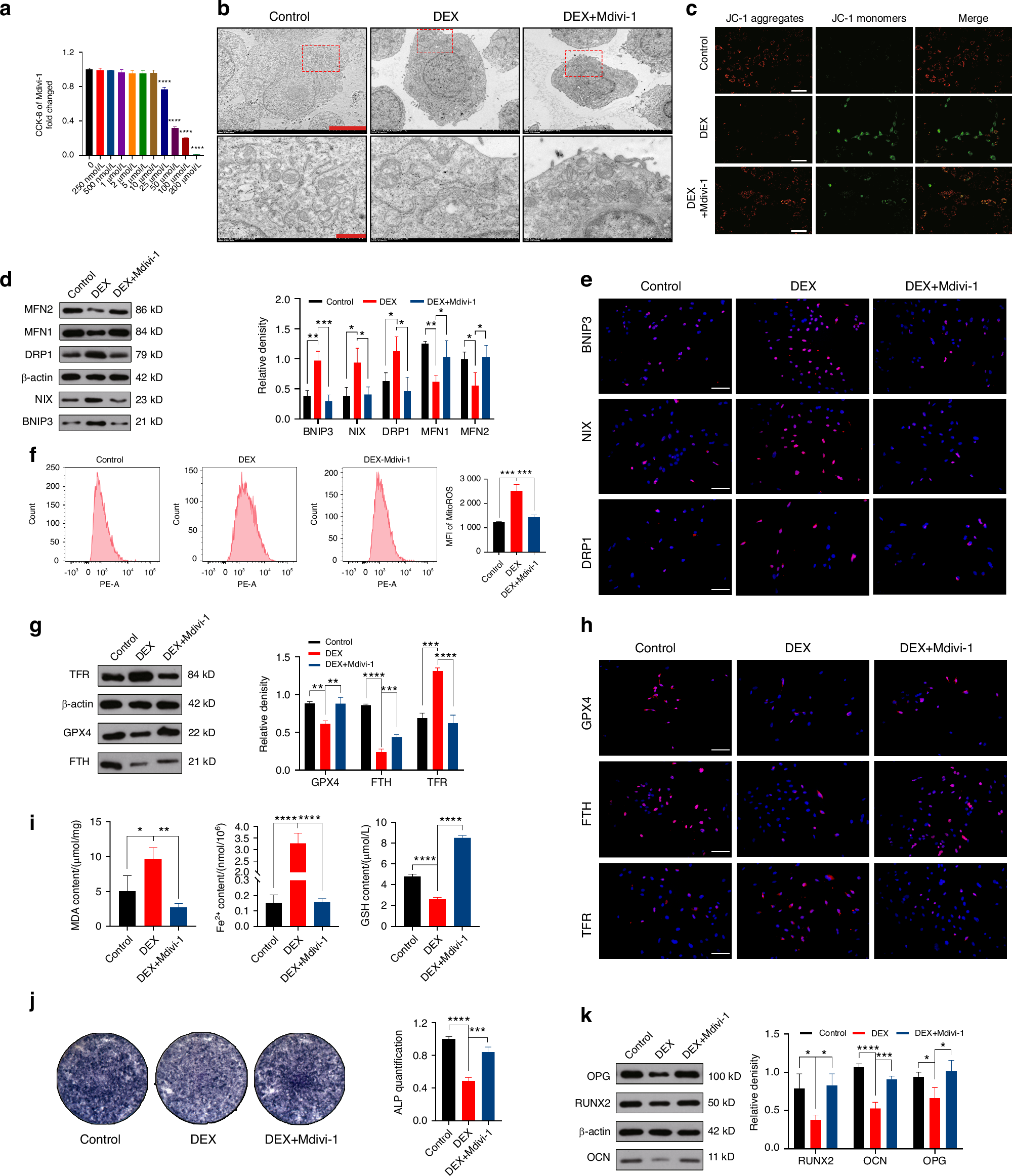
Fig. 4

Mitophagy plays a key role in maintaining mitochondrial homeostasis in MC3T3-E1 cells. a Effect of Mdivi-1 on the proliferation of MC3T3-E1 cells was determined by CCK-8 assay after 2 days of stimulation. b Assessment of mitophagy levels using TEM after DEX and Mdivi-1 intervention. For regular images, scale bar = 50 μm, and for magnified images, scale bar = 10 μm. c The evaluation MMP was performed using JC-1 staining following DEX and Mdivi-1 intervention. Scale bar = 200 μm. d WB analysis of BNIP3, NIX, DRP1, MFN1 and MFN2 expression in MC3T3-E1 cells treated with DEX and Mdivi-1. e IF staining of BNIP3, NIX, and DRP1 expression in MC3T3-E1 cells treated with DEX and Mdivi-1. Scale bar = 50 μm. f Flow cytometry analysis of ROS using MFI after DEX and Mdivi-1 intervention. g WB analysis and h IF staining of GPX, FTH, and TFR expression in MC3T3-E1 cells treated with DEX and Mdivi-1. Scale bar = 50 μm. i Measurement of MDA, Fe2+, and GSH content in MC3T3-E1 cells following DEX and Mdivi-1 intervention. j ALP staining and k WB analysis of RUNX, OCN, and OPG expression in the MC3T3-E1 cells treated with DEX and Mdivi-1. In the DEX+ Mdivi-1 group, 1 μmol/L DEX and 5 μmol/L Mdivi-1 were added. The cell sample size is n = 3. Data were shown as mean ± SD. One-way ANOVA with Bonferroni multiple comparisons test was used for multiple comparisons. *P < 0.05, **P < 0.01, ***P < 0.001, ****P < 0.000 1