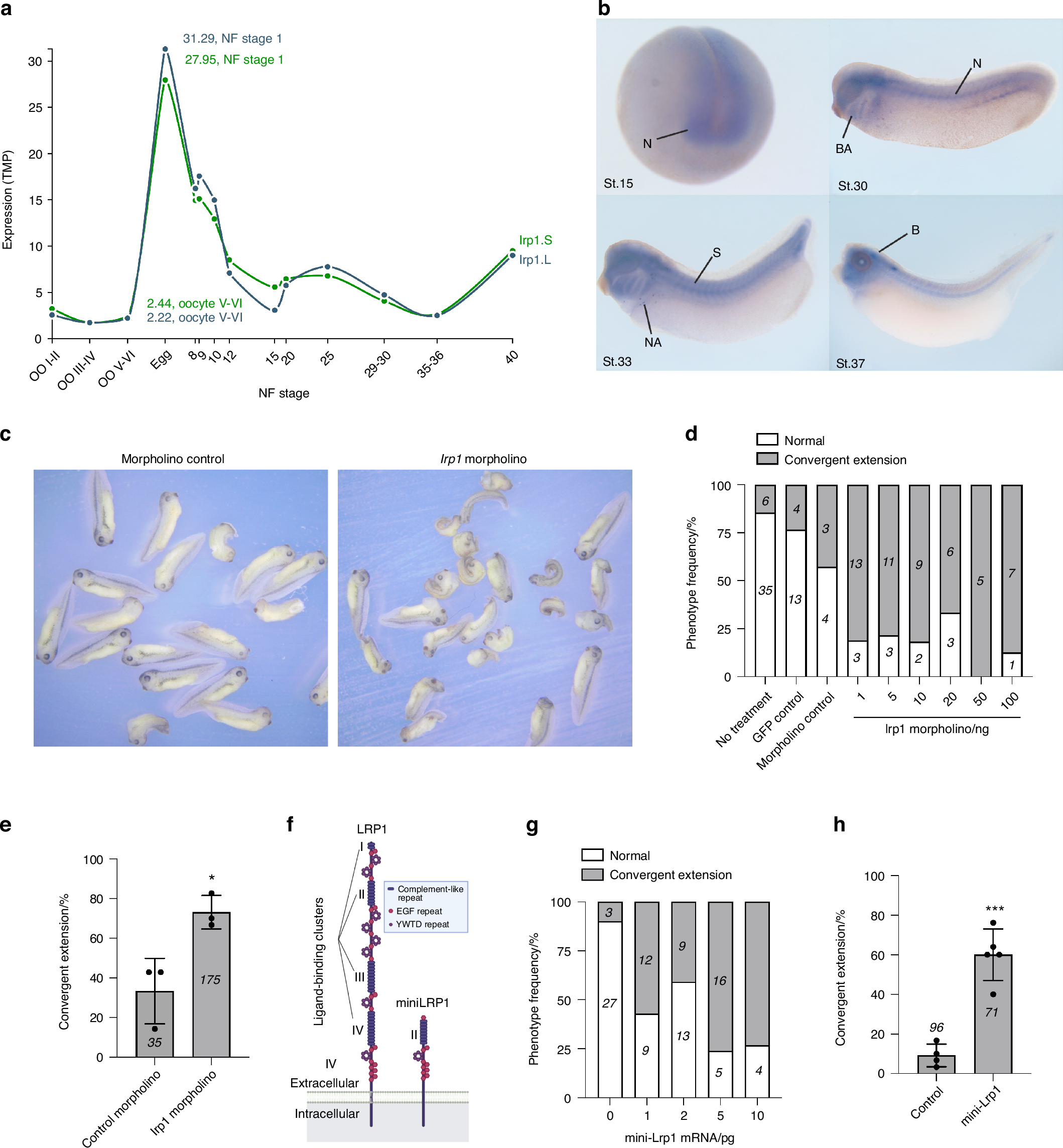
Fig. 8

LRP1 regulates Wnt/PCP signalling in Xenopus embryonic development. a lrp1 gene expression profile during Xenopus laevis embryonic development available in Xenbase. NF, Nieuwkoop and Faber. b lrp1 wholemount in situ hybridisation during the development. N neural tissue, BA branchial arches, S somites, NA neuroadrenergic cells; b, brain. Various doses (d) or 20 ng (c and e) of lrp1 morpholino were injected into 1 cell of 4-cell stage embryos in the dorsal marginal zone. Representative images of Xenopus tadpoles treated with control and lrp1 morpholino after fixation at NF stage 35/36 (c). Normal embryos and those with convergent extension phenotype were counted and percentages for frequency of each phenotype (d) or convergent extension phenotype in three independent experiments (e) were shown. Circles represent individual experiment and bars show the mean ± SD. *P < 0.05 by 2-tailed Student’s t test. Number of embryos counted is stated in each bar graph. f Schematic representation of full-length LRP1 and the LRP1 mini-receptor consisting of the ligand-binding cluster II and the entire C-terminus, including the transmembrane domain and the cytoplasmic tail. Illustration created with BioRender (https://biorender.com). Various doses (g) or 5 pg (h) of mini-Lrp1 mRNA were injected and the phenotypes were counted as in d and e. Circles represent individual experiment and bars show the mean ± SD. ***P < 0.001 by 2-tailed Student’s t test. The number of embryos counted is stated in each bar graph