Fig. 3
From: Bone marrow adipogenic lineage precursors are the major regulator of bone resorption in adult mice

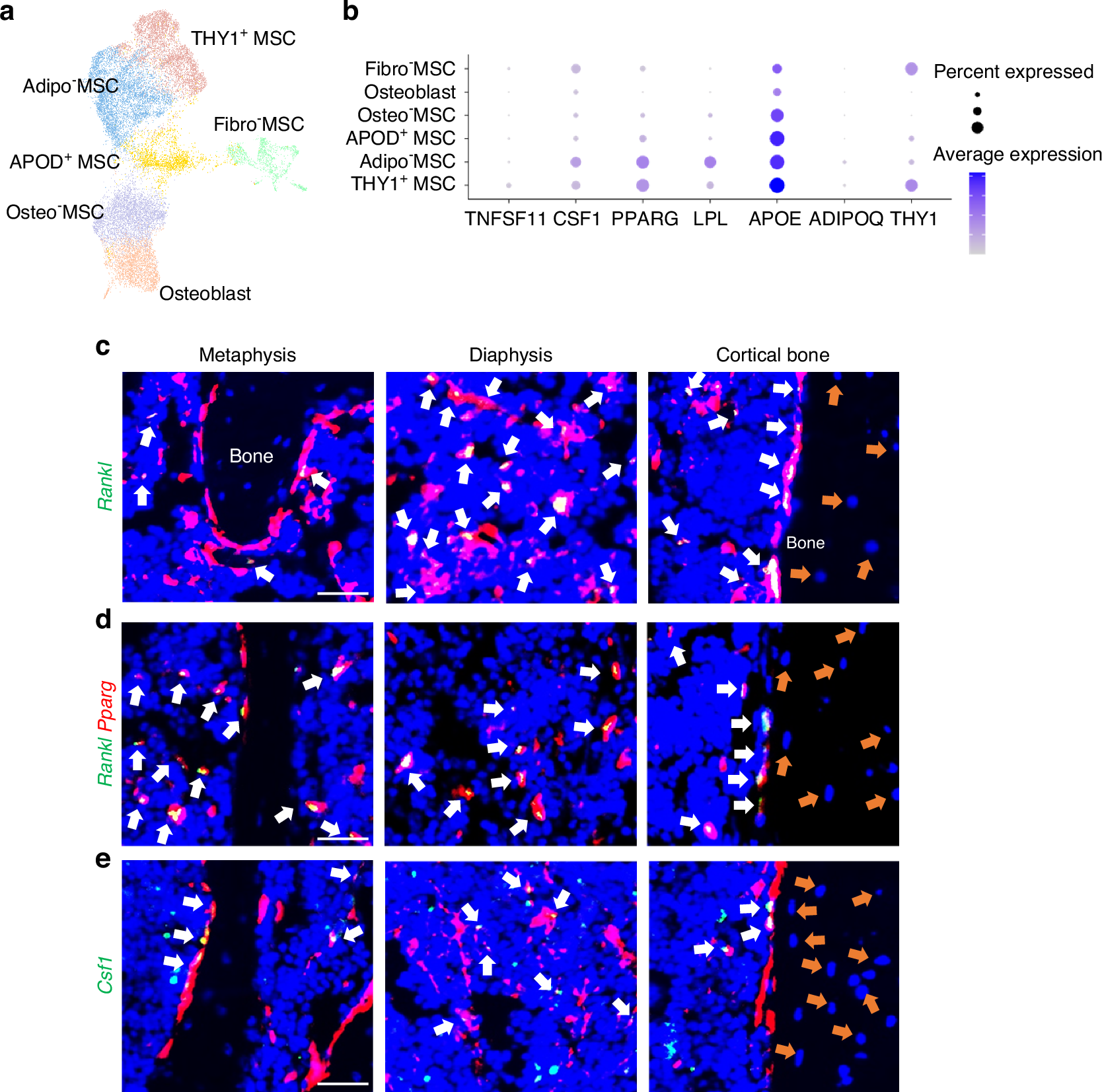
MALPs are the major source of osteoclast regulatory factors in bone marrow. a UMAP plot of mesenchymal subpopulations in human bone marrow. Bone samples were collected from femoral heads after hip replacement surgery. b Dot plot of TNFSF11, CSF1, THY1 and adipogenic markers in mesenchymal subpopulations. c Fluorescent images of AdipoqER/Td mouse bone marrow stained for Rankl mRNA by RNA FISH. White arrows: Rankl + Td+ cells; orange arrows: Osteocytes. Scale bar = 20 μm. d Fluorescent images of bone marrow co-stained for Pparg and Rankl mRNA by RNA FISH. White arrows: Rankl+Ppagr+ cells; orange arrows: osteocytes. Scale bar = 20 μm. e Fluorescent images of AdipoqER/Td mouse bone marrow stained for Csf1 mRNA by RNA FISH. White arrows: Csf1 + Td+ cells; orange arrows: osteocytes. Scale bar = 20 μm