Fig. 4
From: Bone marrow adipogenic lineage precursors are the major regulator of bone resorption in adult mice

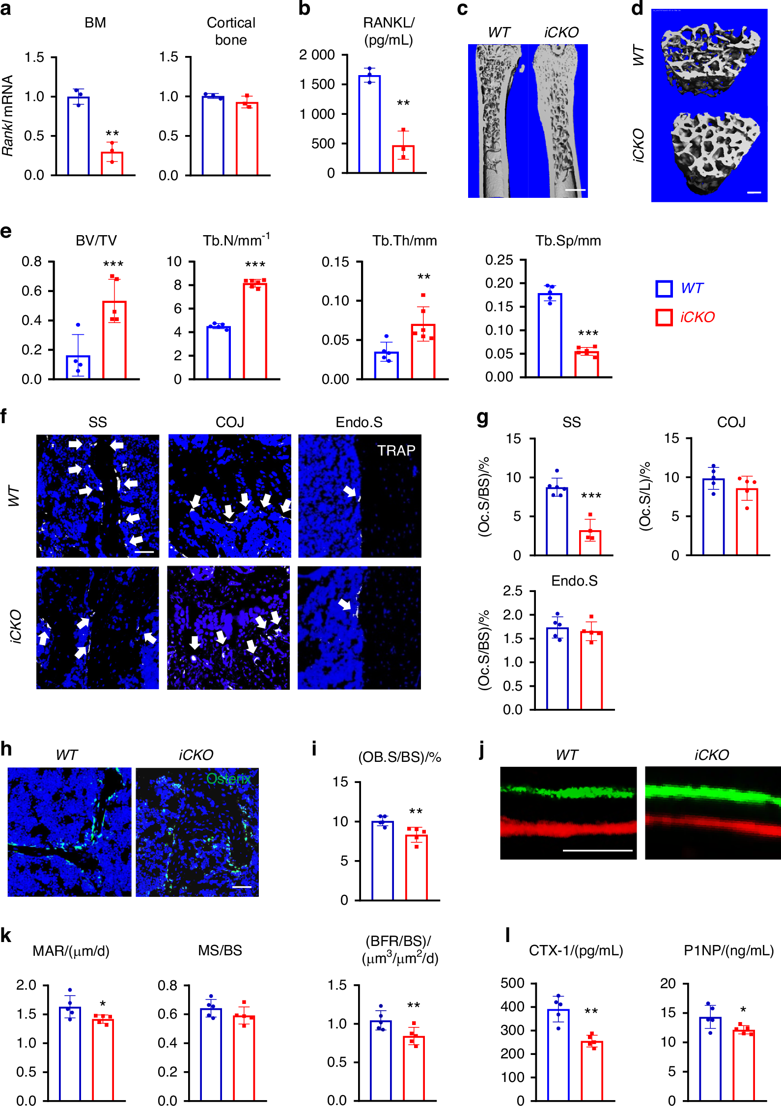
Depletion of RANKL in MALPs increases long bone trabecular bone mass in adult mice by suppressing bone resorption. a qRT-PCR analysis of Rankl mRNA in bone marrow and cortical bone from WT and RANKL iCKO mice at 4 weeks after Tam injection. Mice received Tam at 3 months of age. n = 3 mice/group. b ELISA analysis of RANKL in bone marrow from WT and RANKL iCKO mice at 2 weeks after Tam injection. Mice received Tam at 3 months of age. n = 3 mice/group. c 3D microCT reconstruction of whole femurs from WT and iCKO mice at 1 month after Tam injection. Scale bar = 1 mm. d 3D microCT reconstruction reveals a drastic increase of femoral trabecular bone. Scale bar = 200 µm. e MicroCT measurement of trabecular bone structural parameters. BV/TV bone volume fraction, Tb.N trabecular number, Tb.Th trabecular thickness, Tb.Sp trabecular separation. f Representative TRAP staining images show TRAP+ osteoclast (arrows) at different skeletal sites: secondary spongiosa (SS), chondro-osseous junction (COJ), and endosteal surface (Endo.S). Scale bar = 50 μm. g Quantification of osteoclast surface (Oc.S) at 3 skeletal sites. BS bone surface, L COJ length. h Representative Osterix staining of trabecular bone from WT and RANKL iCKO femurs. Scale bar = 50 μm. i Quantification of osteoblast surface (OB.S). j Representative double labeling of trabecular bone from WT and iCKO femurs. Scale bar = 20 μm. k Bone formation activity is quantified. MAR mineral apposition rate, MS mineralizing surface, BFR bone formation rate. l Serum ELISA analysis of bone resorption marker (CTX-1) and formation marker (P1NP) in WT and iCKO mice. *P < 0.05; **P < 0.01; ***P < 0.001 vs WT, n = 5–6 mice/group