Fig. 1
From: Porcupine inhibition is a promising pharmacological treatment for severe sclerosteosis pathologies

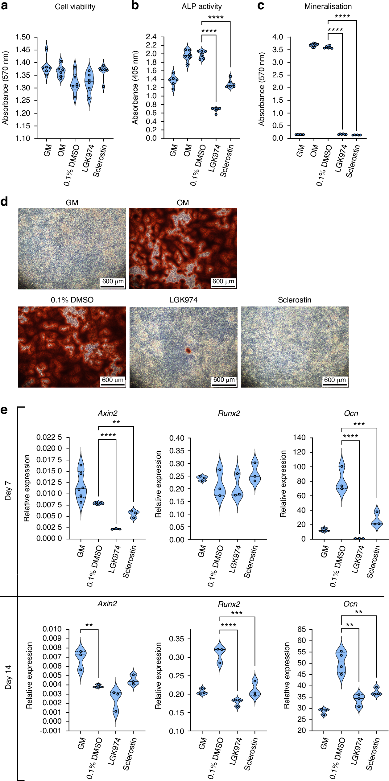
LGK974 inhibits osteoblast activity and mineralisation. Osteoblasts (MC3T3-E1) were treated with 0.1 μmol/L LGK974 and 0.25 μmol/L sclerostin to compare efficacy. DMSO (0.1%) was used as vehicle control. Osteogenic media (OM): growth media (GM) supplemented with 50 μg/mL ascorbate-2-phosphate and 2 mmol/L β-glycerophosphate. a Effect of LGK974 on cell viability, after 14 days. b LGK974 and sclerostin effect on ALP activity by day 7. c Effect of LGK974 and sclerostin on mineralisation after 14 days. d Representative light microscope images of MC3T3 cells stained with Alizarin Red S at day 14. e Expression of Axin2 (a Wnt signalling marker), Runx2, and Ocn (early and late osteoblast markers respectively) on days 7 and 14. Assays were performed using three technical replicates (n = 3-6/group). For all graphs, means of each group are indicated by a solid line, and upper and lower dashed lines represent quartiles. Statistical comparisons: **P ≤ 0.01, ***P ≤ 0.001 and ****P ≤ 0.000 1