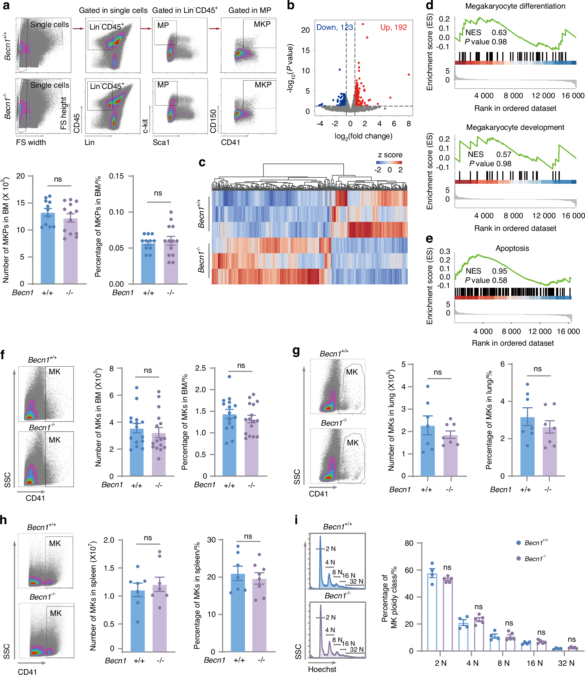
Fig. 2

Pf4-iCre-mediated Becn1 deletion does not impair megakaryopoiesis. a Number and percentage of MK progenitors (MKPs) in the bone marrow of Becn1f/f and Becn1f/f;Pf4-iCre mice. Upper panel: Flow cytometric analysis of MKPs (Lin–CD45+Sca1–c-kit+CD150+CD41+). Lower panel: Statistical analysis of the number and percentage of MKPs in the bone marrow. MP cells: Lin–CD45+Sca1–c-kit+. b Volcano plot of MKs depicting the transcriptome of MKs. Differentially expressed genes (DEGs) were determined under the conditions of a |log2(fold change)| ≥ log2(1.5) and a P < 0.05. A total of 192 genes were upregulated, and 123 genes were downregulated. c Heatmap representing DEGs in the MK transcriptome. d GSEA of megakaryocyte differentiation (upper panel, GO:0030219) and megakaryocyte development (lower panel, GO:0035855). e GSEA of apoptosis (KEGG pathway, mmu04210). f Number and percentage of MKs in the bone marrow. Left panel: Flow cytometric analysis of MKs (CD41+) in the bone marrow. Right panel: Statistical analysis of the number and percentage of MKs in Becn1f/f and Becn1f/f;Pf4-iCre mice. g Number and percentage of MKs in the lung. Left panel: Flow cytometric analysis of MKs in the lung. Right panel: Statistical analysis of the number and percentage of MKs in the lung. h Number and percentage of MKs in the spleen. Left panel: Flow cytometric analysis of MKs in the spleen. Right panel: Statistical analysis of the number and percentage of MKs in Becn1f/f and Becn1f/f;Pf4-iCre mouse spleens. i Ploidy distribution of MKs in Becn1f/f and Becn1f/f;Pf4-iCre mice. MK ploidy was measured by a double-staining technique (CD41 and Hoechst) and flow cytometry. Left panel: Histograms of DNA content (Hoechst) in MKs (CD41+). Right panel: Statistical analysis of MK ploidy levels. Data are means ± SEMs