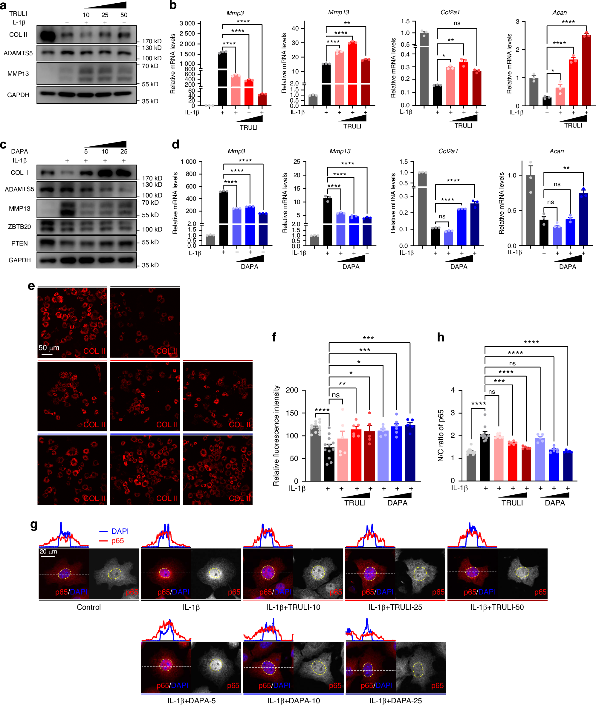
Fig. 5

Both TRULI and DAPA are capable to restore ECM homeostasis. a Western blot of COL II, ADAMTS5, and MMP13 in chondrocytes treated with IL-1β, supplement with increased dosage of TRULI. b Relative mRNA levels of Mmp3, Mmp13, Col2α1 and Acan in chondrocytes described in (a). c Western blot of COL II, ADAMTS5, and MMP13 in chondrocytes treated with IL-1β, supplement with increased dosage of DAPA. d Relative mRNA levels of Mmp3, Mmp13, Col2α1 and Acan in chondrocytes described in (c). e Representative images of immunofluorescence staining of COL II in chondrocytes treated with IL-1β, supplement with increased dosage of TRULI or DAPA. f Statistical analysis of the relative fluorescence intensity of COL II in indicated groups of cells in (e). g Representative images of immunofluorescence staining of p65 in chondrocytes treated with IL-1β, supplement with increased dosage of TRULI or DAPA. Curves on the top of images showing the fluorescence intensity profile of crop section indicated by the white dashed line. The dashed circles mark the nucleus. h Statistical analysis of the cellular distribution of p65 in indicated groups of cells in (g). a–e, g n = 3 biological independent experiments. f, h n = 12, 12, 6, 6, 5, 5, 6, 5 views for one biological replicate