Fig. 2
From: KIAA1199 (CEMIP) regulates adipogenesis and whole-body energy metabolism

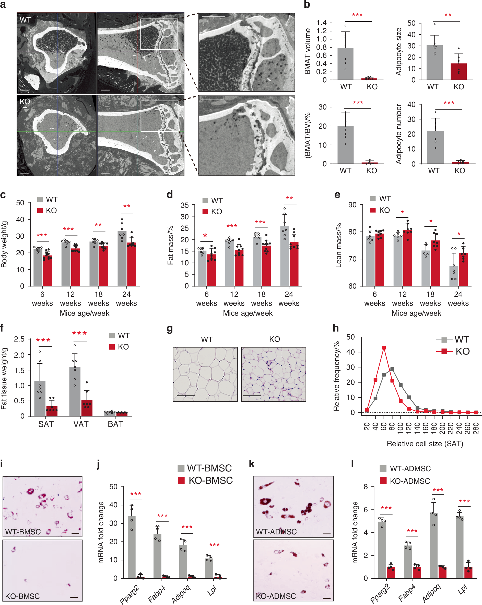
KIAA1199 deficient mice (KO) display reduced marrow and extramedullary fat mass and impaired adipocyte differentiation. a Representative Hf-POM-based CE-µCT scan showing marrow adipocytes as black spots, scale bar = 5 μm. b Quantifying 3D bone marrow adipose tissue (BMAT) volume (mm3), BMAT volume/bone marrow volume (%, V/V), BMAT adipocyte number (×103/mm3) and size (µm3 × 103/mm3), n = 7/group. c–e Body weight(g), fat mass(%), lean mass(%) of KO and WT female mice measured by DEXA scan, n = 7–10. f Weight of fat mass depots in female KO mice and WT control: SAT subcutaneous adipose tissue, VAT visceral adipose tissue, BAT brown adipose tissue, n = 8. Representative histological H&E-stained of subcutaneous adipose tissue (SAT) from female KO and WT mice (g), SAT adipocyte sizes were measured by ImageJ (Adiposoft), the size frequencies were analyzed by GraphPad (h), n = 6/group. Mouse bone marrow stromal stem cells (mBMSC) (i, j) and mouse stromal cells derived from SAT (mADMSC) (k, l) in female KO and WT mice (n = 5) subjected to in vitro AD differentiation. Formation of lipid-filled adipocytes stained with Oil red O (i, k) and expression of AD marker genes (Pparg2, Fabp4, Adipoq and Lpl) determined by qPCR, n = 4 (j, l). Scale bar (g, i, k) = 100 µm. Data are expressed as means ± SD, the comparison between WT and KO groups are performed by two-tailed unpaired Student’s t-test, *P < 0.05, **P < 0.01, ***P < 0.001