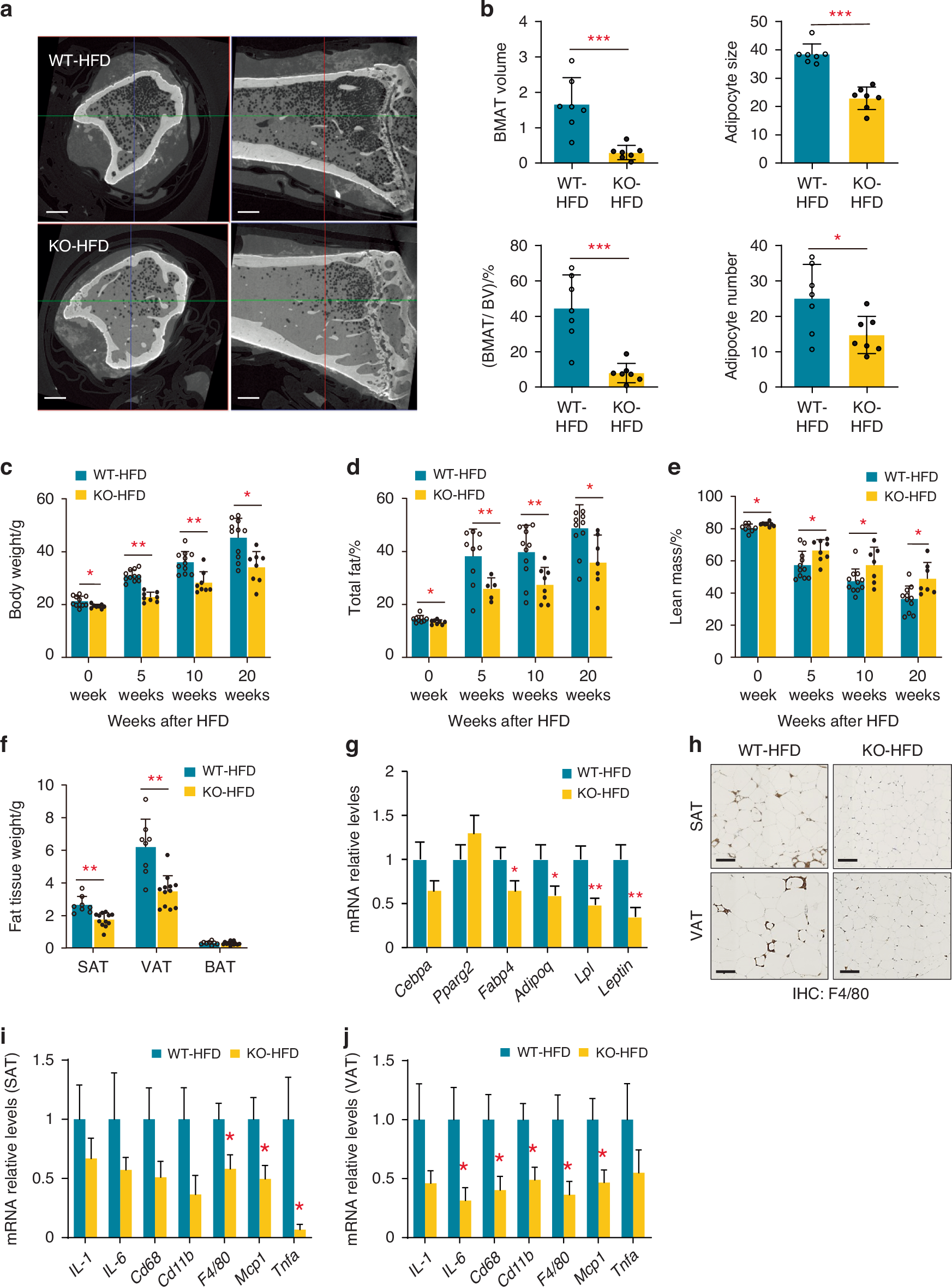
Fig. 4
From: KIAA1199 (CEMIP) regulates adipogenesis and whole-body energy metabolism

KIAA1199 knockout (KO) mice are protected from obesity following high-fat-diet (HFD) feeding. KIAA1199 KO and WT female mice received 20 weeks high fat diet (HFD). a Hf-POM-based CE-µCT scan of the tibiae show bone marrow adipocytes tissue (BMAT) as black spots, scale bar = 5 μm. b Quantitation of BMAT volume (mm3), BMAT volume ratio of bone marrow (%, V/V), BMAT number (×103/mm3) and size (µm3 × 103/mm3) were analyzed, n = 7. c–e Body weight (g), fat mass (%), lean mass (%) were measured by DEXA scan, n = 7–11. f Weight of fat mass depots: SAT subcutaneous fat, VAT visceral fat, BAT brown fat issues. g Expression of adipocyte gene markers were determined in VAT by qPCR, n = 7, scale bar = 100 µm. h The representative immunohistochemistry (IHC) photomicrographs of SAT and VAT with F4/80 antibody for inflammatory cells, following 24 weeks HFD. The inflammation-associated genes (Il-1, Il-6, Cd68, Cd11b, F4/80, Mcp1 and Tnfα) were analyzed by qPCR in SAT (i) and VAT (j), n = 7. Three independent experiments had run for test, the representative data are shown, data are expressed as means ± SD, the comparison between WT and KO groups are performed by two-tailed unpaired Student’s t-test. *P < 0.05, **P < 0.01, ***P < 0.001